随着河北疫情升级,目前石家庄市已对进出交通路口进行全面管制。石家庄市于1月7月下午开始严控人员流动,石家庄市正在进行全员核酸检测,全市所有车辆及人员均不出市。
受此影响,石家庄饲料企业上游玉米、豆粕采购,及下游饲料销售运输全面停止。
受此影响,石家庄饲料企业上游玉米、豆粕采购,及下游饲料销售运输全面停止。

1月6日,航拍河北省石家庄市建设大街。(河北日报记者张昊摄)
管控力度升级后,石家庄市多家饲料企业的饲料运销受阻。某石家庄饲料企业称:“现在是玉米等原材料进不来,生产好的饲料出不去。”该说法得到多家饲料企业及饲料原料企业证实。
不过知情人士表示,石家庄市正在全员核酸检测,检测完成后会划分高风险与低风险地区,低风险地区的物资流通会逐步放开,蔬菜农贸会优先保障流通,饲料禽畜也会逐步得到保障。
值得注意的是,河北省早已着手农业关键物资流通优先保障。1月6日,河北省农业农村厅已发布《关于协调生鲜乳和雏鸡运输车辆通行的请示》,请示称,生鲜乳须在挤奶24小时内送往乳企进行加工,雏鸡是一日龄特殊商品,须及时运输到养殖场饲喂才能存活,河北省农业农村厅已对有需求车辆开具民生保障证明,希望河北省应对新冠肺炎疫情领导小组指挥部协调公安厅、交通厅,对生鲜乳和雏鸡运输车辆实行简化放行流程。
管控力度升级后,石家庄市多家饲料企业的饲料运销受阻。某石家庄饲料企业称:“现在是玉米等原材料进不来,生产好的饲料出不去。”该说法得到多家饲料企业及饲料原料企业证实。
不过知情人士表示,石家庄市正在全员核酸检测,检测完成后会划分高风险与低风险地区,低风险地区的物资流通会逐步放开,蔬菜农贸会优先保障流通,饲料禽畜也会逐步得到保障。
值得注意的是,河北省早已着手农业关键物资流通优先保障。1月6日,河北省农业农村厅已发布《关于协调生鲜乳和雏鸡运输车辆通行的请示》,请示称,生鲜乳须在挤奶24小时内送往乳企进行加工,雏鸡是一日龄特殊商品,须及时运输到养殖场饲喂才能存活,河北省农业农村厅已对有需求车辆开具民生保障证明,希望河北省应对新冠肺炎疫情领导小组指挥部协调公安厅、交通厅,对生鲜乳和雏鸡运输车辆实行简化放行流程。


1月7日,石家庄市农业农村局印发《关于上报需开具民生保障养殖场名单的通知》,指出近期政府启动疫情紧急防控措施,石家庄市大部分地区采取道路设限、边界劝返等措施禁止运输车辆上、下高速,给生鲜乳、雏畜禽及其他畜禽产品运输带来很大障碍,一旦生鲜乳、雏畜禽及畜产品不能及时运出,将造成奶农大量倒奶和雏畜禽大量死亡,给养殖场造成重大经济损失,还严重污染环境,影响民生。请各县市区将本辖区内出现上述问题、需省厅开具民生保障证明的养殖场名单报送市农业农村局。

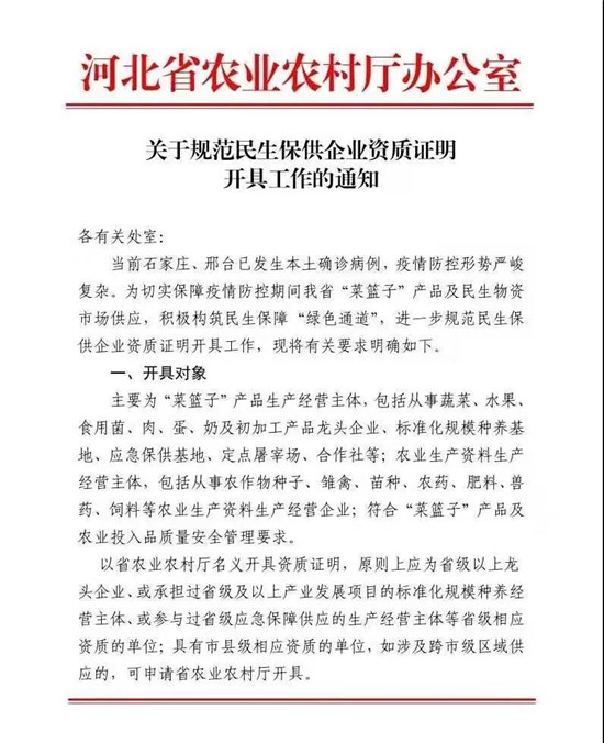
1月8日,河北省农业农村厅发布《关于规范民生保供企业资质证明开具工作的通知》,指出当前石家庄、邢台疫情防控形势严峻复杂,为切实保障疫情防控期间河北省“菜篮子”产品及民生物资市场供应,积极构筑民生保障“绿色通道”,“菜篮子”产品生产经营主体可向省农业农村厅申请开具民生保供企业资质证明。



开具对象:主要为“菜篮子”产品生产经营主体,包括从事蔬菜、水果、食用菌、肉、蛋、奶及初加工产品龙头企业、标准化规模种养基地、应急保供基地、定点屠宰场、合作社等;农业生产资料生产经营主体,包括从事农作物种子、雏禽、苗种、农药、肥料、兽药、饲料等农业生产资料生产经营企业;符合“菜篮子”产品及农业投入品质量安全管理要求。
以省农业农村厅名义开具资质证明,原则上应为省级以上龙头企业、或承担过省级及以上产业发展项目的标准化规模种养经营主体、或参与过省级应急保障供应的生产经营主体等省级相应资质的单位;具有市县级相应资质的单位,如涉及跨市级区域供应的,可申请省农业农村厅开具。
以省农业农村厅名义开具资质证明,原则上应为省级以上龙头企业、或承担过省级及以上产业发展项目的标准化规模种养经营主体、或参与过省级应急保障供应的生产经营主体等省级相应资质的单位;具有市县级相应资质的单位,如涉及跨市级区域供应的,可申请省农业农村厅开具。


