近期国内饲料原料价格涨势不止,1月6日全国玉米均价约为2730元/吨,全国豆粕均价约为3558元/吨,本周有多家饲料企业宣布涨价:大理龙凤胎、芒市新希望、昆明新好农和云南大鲸的猪料产品上调100-150元/吨。加上寒潮来袭,雨雪天气也会对交通造成阻碍,多重因素下,各位养猪人可以未雨绸缪,抓紧时间备货了!
物流紧张!寒潮来袭!饲料涨价!养猪人备货走起?
与往年相比,今年的春节来得更晚些。近日,网上出现了一张2021年春节物流的停运表,按照表上时间来看,今年全国物流将于1月27日前陆续停运,最早的地区在1月16日就停运。随后有媒体辟谣,这张表格是假的!
物流紧张!寒潮来袭!饲料涨价!养猪人备货走起?
与往年相比,今年的春节来得更晚些。近日,网上出现了一张2021年春节物流的停运表,按照表上时间来看,今年全国物流将于1月27日前陆续停运,最早的地区在1月16日就停运。随后有媒体辟谣,这张表格是假的!

据不完全统计,中通、申通、圆通、韵达、百世、德邦、顺丰等多家公司在春节期间均不停运。
虽然物流提前停运的消息被辟谣,但是目前国内的新冠疫情情况依旧不容乐观,加上寒潮来袭,多地雨雪天气也会对交通造成阻碍,难免影响物流发货速度。
这几天冷空气持续“发威”,中央气象台1月6日6时继续发布寒潮蓝色预警,预计今明两天(1月6日-7日),寒潮将影响我国中东部大部地区,其中山西南部、山东中南部、江苏大部、上海、江西北部、浙江、福建西北部等地部分地区降温可达10℃,多地或将刷新今冬以来气温新低。
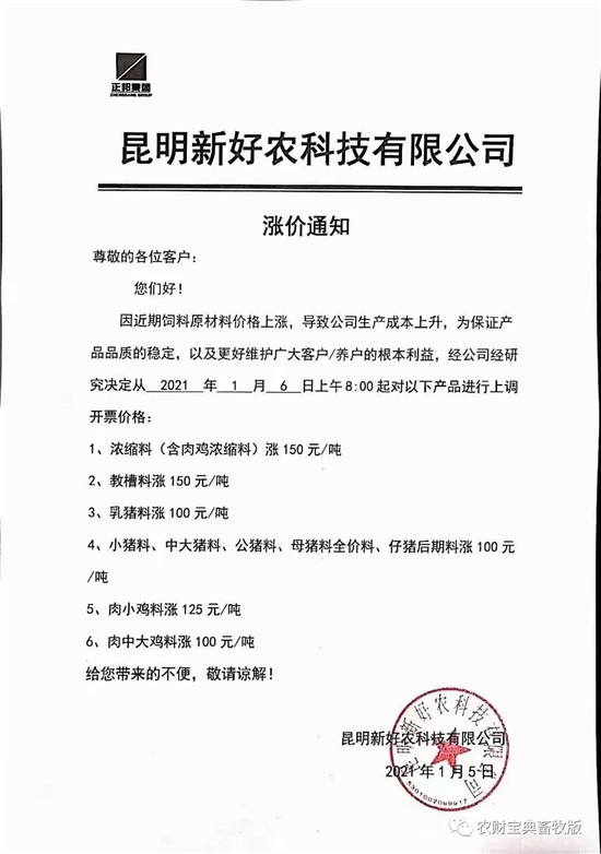
此外,饲料价格连番涨价,仅2020年就涨了超过10轮,几乎每个月涨一次。短期内玉米、豆粕易涨难跌的趋势难改变,最近已经有部分饲料企业开启了新年第一轮涨价!
难怪最近很多业务员已经在朋友圈提醒大家,尽快备货
虽然物流提前停运的消息被辟谣,但是目前国内的新冠疫情情况依旧不容乐观,加上寒潮来袭,多地雨雪天气也会对交通造成阻碍,难免影响物流发货速度。
这几天冷空气持续“发威”,中央气象台1月6日6时继续发布寒潮蓝色预警,预计今明两天(1月6日-7日),寒潮将影响我国中东部大部地区,其中山西南部、山东中南部、江苏大部、上海、江西北部、浙江、福建西北部等地部分地区降温可达10℃,多地或将刷新今冬以来气温新低。
此外,饲料价格连番涨价,仅2020年就涨了超过10轮,几乎每个月涨一次。短期内玉米、豆粕易涨难跌的趋势难改变,最近已经有部分饲料企业开启了新年第一轮涨价!
难怪最近很多业务员已经在朋友圈提醒大家,尽快备货












