近日,紫阳县辖区陆续有群众收到“中华财险”发送的关于“育肥生猪保险”相关的投保信息,但均称自己并没有购买过此保险,担心是诈骗信息,于是向辖区派出所民警求证咨询。

上图为辖区群众收到的短信
经过紫阳公安反诈民警、农业局、中华财险公司几方核实,确认此信息为真实有效信息。
今年以来,由县委县政府牵头,农业局具体开展,结合我县实际,在中华财联为辖区30000多户农户饲养的生猪统一购买了“育肥生猪保险”。
经过紫阳公安反诈民警、农业局、中华财险公司几方核实,确认此信息为真实有效信息。
今年以来,由县委县政府牵头,农业局具体开展,结合我县实际,在中华财联为辖区30000多户农户饲养的生猪统一购买了“育肥生猪保险”。




上图为县农业局
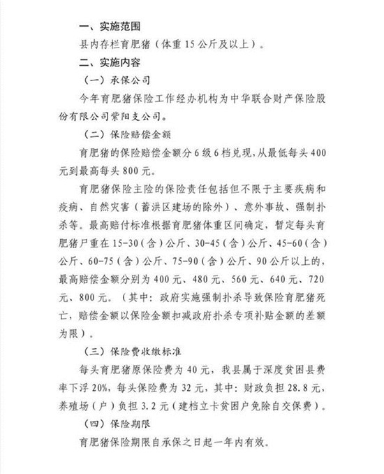
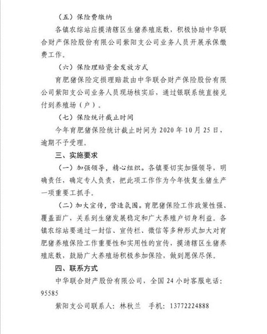
关于开展2020年育肥生猪保险工作的通知
小编小语:国家的惠农政策,实实在在。群众的反诈意识,入脑入心。
各位收到此类短信的群众,请安心、放心,不要恐慌。此类信息不是诈骗信息。安心做好农产,过好生活。
关于开展2020年育肥生猪保险工作的通知
小编小语:国家的惠农政策,实实在在。群众的反诈意识,入脑入心。
各位收到此类短信的群众,请安心、放心,不要恐慌。此类信息不是诈骗信息。安心做好农产,过好生活。


