5月11日电 据农业农村部网站消息,近日,农业农村部畜牧兽医局发布关于2019年全国饲料质量安全监督抽查结果的通报。通报称,该局从被监督抽查企业库中随机选取1555家饲料生产企业进行监督抽查,共抽检各类商品饲料样品2805批次,总体合格率96.2%。

各省、自治区、直辖市农业农村(农牧、畜牧兽医)厅(局、委),新疆生产建设兵团农业农村局:
为加强饲料质量安全监管,保障动物产品质量安全,按照《农业农村部关于印发饲料质量安全监督抽查检测工作要求及2019年工作方案的通知》(农牧发〔2019〕22号)要求,我局组织开展了全国饲料质量安全监督抽查工作,现将监督抽查结果通报如下。
按照“双随机、一公开”监管要求,我局从被监督抽查企业库中随机选取1555家饲料生产企业进行监督抽查,从监管专家库中随机选取100名饲料质量安全监管专家开展抽样工作。此次监督抽查企业范围涉及30个省(自治区、直辖市)和新疆生产建设兵团,产品监测指标包括卫生、禁限用药物、牛羊源性成分和质量等4个方面54项指标,产品检验检测工作由我局通过公开招标方式选择的27家承检机构完成,有关省级饲料质检机构对303份样品进行了复核检测。此次监督抽查的样品采集、派样检测、检测报告、复核检测等全部工作流程均录入全国饲料质量安全监测信息系统,实现监督抽查工作全程可追溯。在监督抽查中随机选取部分饲料、饲料添加剂生产企业进行现场检查。国家饲料质量监督检验中心(北京)、中国农业科学院饲料研究所和北京畜牧兽医研究所等单位参与完成有关工作。
(一)总体情况。此次监督抽查共抽检各类商品饲料样品2805批次,总体合格率96.2%。其中,配合饲料1622批次,合格率95.7%;浓 缩饲料436批次,合格率93.1%;精料补充料76批次,合格率98.7%;宠物饲料54批次,合格率96.3%;添加剂预混合饲料285批次,合格率99.0%;饲料添加剂95批次,合格率100%;混合型饲料添加剂122批次,合格率100%;动物源性饲料原料52批次,合格率96.2%;植物性饲料原料46批次,合格率97.8%;微生物发酵类单一饲料17批次,合格率100%。
(二)主要指标检测结果。对2742批次样品进行卫生指标检测,发现41批次不合格产品,不合格率1.5%;对2201批次样品进行禁限用药物指标检测,发现38批次不合格产品,不合格率1.7%;对30批次样品进行牛羊源成分指标检测,发现2批次不合格产品,不合格率6.7%;对2429批次样品进行质量指标检测,发现34批次不合格产品,不合格率1.4%。其中,有5批次产品同时发现禁限用药物和质量指标不合格,2批次产品同时发现卫生和质量指标不合格。
我局委托专家对照生产企业许可条件和《饲料质量安全管理规范》(以下简称“管理规范”)要求,围绕安全生产、许可条件、原料使用、生产过程控制、产品质量控制、管理规范执行、标签标识等7个方面33项内容,对202家饲料生产企业(包括配合饲料、浓缩饲料、精料补充料、添加剂预混合饲料、混合型饲料添加剂生产企业)、17家饲料添加剂生产企业和17家单一饲料生产企业进行了现场检查。
结果发现,饲料生产企业主要存在以下问题:一是生产过程污染风险防控措施不到位,涉及125家企业,占比61.9%;二是原料查验检验制度落实不到位,涉及97家企业,占比48.0%;三是管理规范有关制度执行不到位,涉及85家企业,占比42.1%;四是危险操作面防护措施不到位,涉及82家企业,占比40.6%;五是用电防护措施不到位,涉及67家企业,占比33.2%。饲料添加剂生产企业主要存在用电防护措施不到位、设施设备与许可申报不一致、留样观察制度未落实等3个问题,各涉及4家企业,占比均为23.5%。单一饲料生产企业主要存在劳动保护不到位、未严格执行产品出厂检验、留样观察制度不落实等3个问题,涉及企业分别为6家、5家、4家,占比分别为35.3%、29.4%、23.5%。现场检查专家对存在问题的企业分别提出了整改意见建议。
各级畜牧兽医管理部门要高度重视饲料质量安全问题,切实履行属地管理责任,加快运用“互联网+监管”等新工作机制,提高监管工作质量和效率,督促企业依法依规生产经营,重点做好三个方面。
一是按照《饲料和饲料添加剂管理条例》规定,严肃处理监督抽查中发现的不合格产品及其生产企业,督促指导有关企业进行对照整改。有关查处和整改落实情况请于2020年7月30日前报送我局。
二是根据全国饲料质量安全监督抽查和地方抽查结果,对产品连续出现不合格情况的企业实施重点监控,建立“黑名单”制度;对抽查中发现问题的企业采取约谈、限期整改、行政处罚等措施,督促落实质量安全主体责任。请各省级畜牧兽医管理部门登录全国饲料质量安全监测信息系统,查看本省(自治区、直辖市)有关企业被监督抽查情况及结果。
三是加大辖区内饲料、饲料添加剂生产企业监管力度,以生产企业许可条件和管理规范执行情况为重点开展现场检查,对管理混乱、存在严重质量安全风险隐患的企业,依法依规处理。
农业农村部畜牧兽医局
2020年5月9日
2019年全国饲料质量安全监督抽查不合格产品列表(卫生指标)

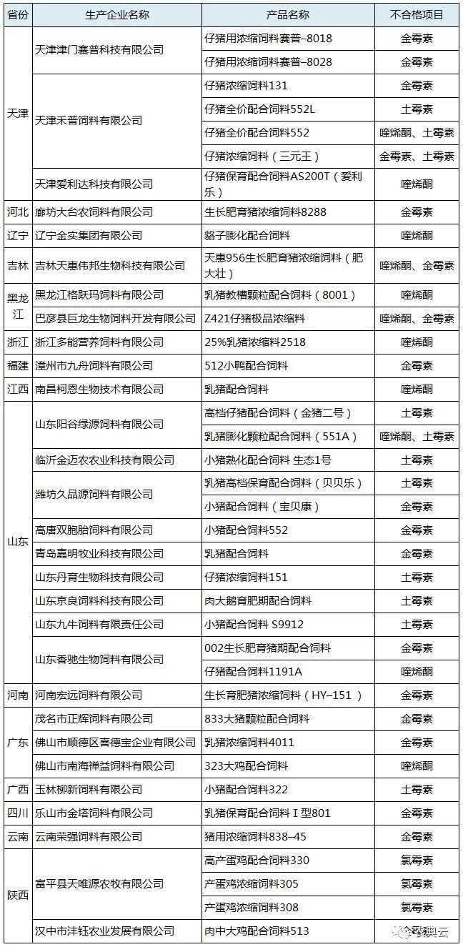
2019年全国饲料质量安全监督抽查不合格产品列表(禁限用药物指标)

2019年全国饲料质量安全监督抽查不合格产品列表(牛羊源成分指标)

2019年全国饲料质量安全监督抽查不合格产品列表(质量指标)
