华储网11日发布多条中央储备冻猪肉交易通知,涉及轮换出库和轮换收储。
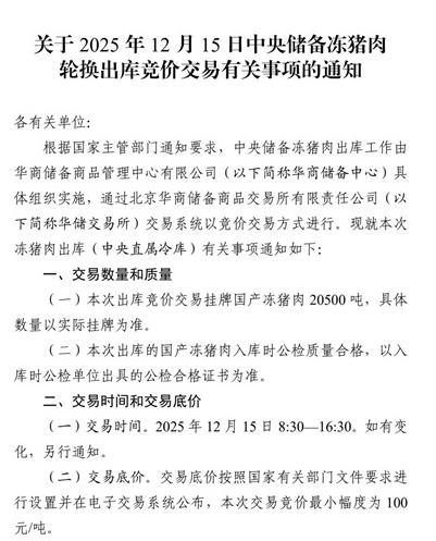
具体来看,华储网发布的通知显示,将于12月15日出库竞价交易挂牌国产冻猪肉20500吨,将于12月17日出库竞价交易挂牌国产冻猪肉4500吨,具体数量以实际挂牌为准。
具体来看,华储网发布的通知显示,将于12月15日出库竞价交易挂牌国产冻猪肉20500吨,将于12月17日出库竞价交易挂牌国产冻猪肉4500吨,具体数量以实际挂牌为准。


来源:华储网
此外,华储网发布的《关于2025年12月16日中央储备冻猪肉轮换收储竞价交易有关事项的通知》显示,将于12月16日收储挂牌竞价交易21500吨。
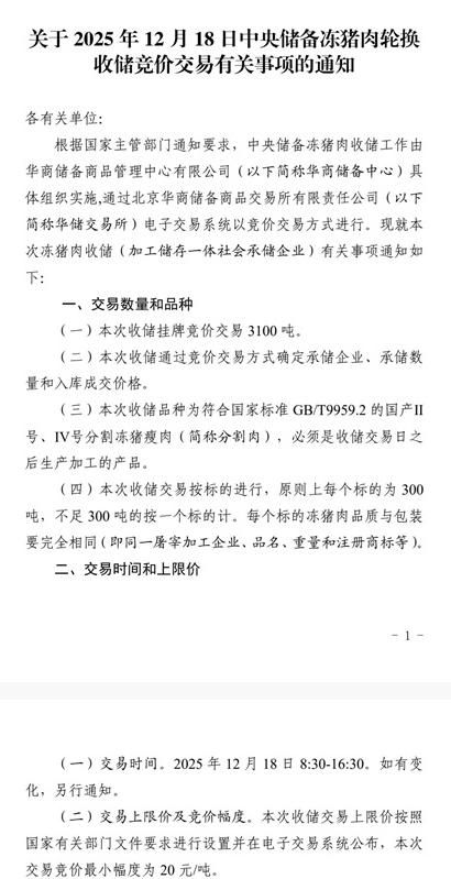
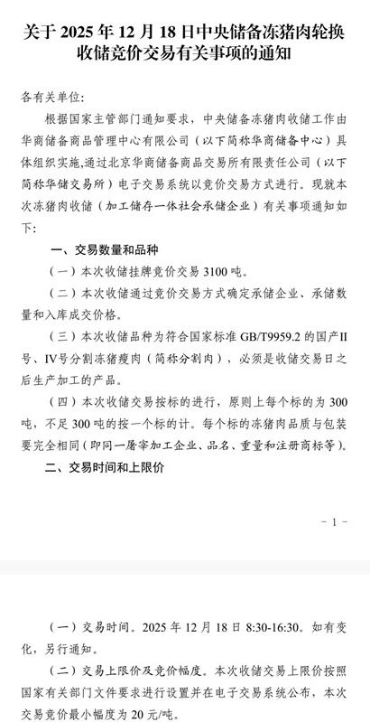
《关于2025年12月18日中央储备冻猪肉轮换收储竞价交易有关事项的通知》显示,将于12月18日收储挂牌竞价交易3100吨。
《关于2025年12月18日中央储备冻猪肉(西藏地区库点)轮换收储竞价交易有关事项的通知》显示,将于12月18日收储挂牌竞价交易400吨。



来源:华储网


