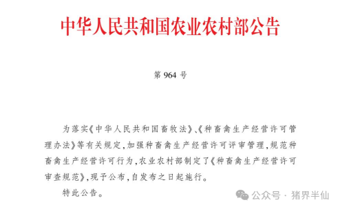
今年3月,《种畜禽生产经营许可管理办法》正式出台,首次将猪精生产纳入种畜禽生产经营许可证中。

近日,农业农村部发布第964号,正式发布了办法的配套方案——《种畜禽生产经营许可审查规范》,明确了取得种畜禽生产经营许可的具体要求,其中猪精生产单位要求,生产猪精液的合格采精种公猪数量不少于80头。

据了解,为了提高申请办理效率,农业农村部已在中国种业大数据平台上部署了种畜禽生产经营管理信息系统。申请者可登录中国种业大数据平台(网址:http://202.127.42.145/bigdataNew),选择“种业企业集成办理业务平台”,点击“畜禽”板块,即可进入种畜禽生产经营管理信息系统。
首次使用系统应进行注册,并完善相关信息。点击“新办”进入申请材料填写页面,可按要求填写信息、提交申请材料。提交许可申请后,可通过“我的证书”菜单,查看办理状态。各地政务信息系统也可以与该系统实现对接,开展业务办理。
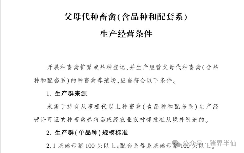
祖代、父母代和商品代种猪场的相关规模要求如下:




近日,农业农村部发布第964号,正式发布了办法的配套方案——《种畜禽生产经营许可审查规范》,明确了取得种畜禽生产经营许可的具体要求,其中猪精生产单位要求,生产猪精液的合格采精种公猪数量不少于80头。

据了解,为了提高申请办理效率,农业农村部已在中国种业大数据平台上部署了种畜禽生产经营管理信息系统。申请者可登录中国种业大数据平台(网址:http://202.127.42.145/bigdataNew),选择“种业企业集成办理业务平台”,点击“畜禽”板块,即可进入种畜禽生产经营管理信息系统。
首次使用系统应进行注册,并完善相关信息。点击“新办”进入申请材料填写页面,可按要求填写信息、提交申请材料。提交许可申请后,可通过“我的证书”菜单,查看办理状态。各地政务信息系统也可以与该系统实现对接,开展业务办理。
祖代、父母代和商品代种猪场的相关规模要求如下:





