华储网6月8日发布关于2022年第十一批中央储备冻猪肉收储竞价交易有关事项的通知。
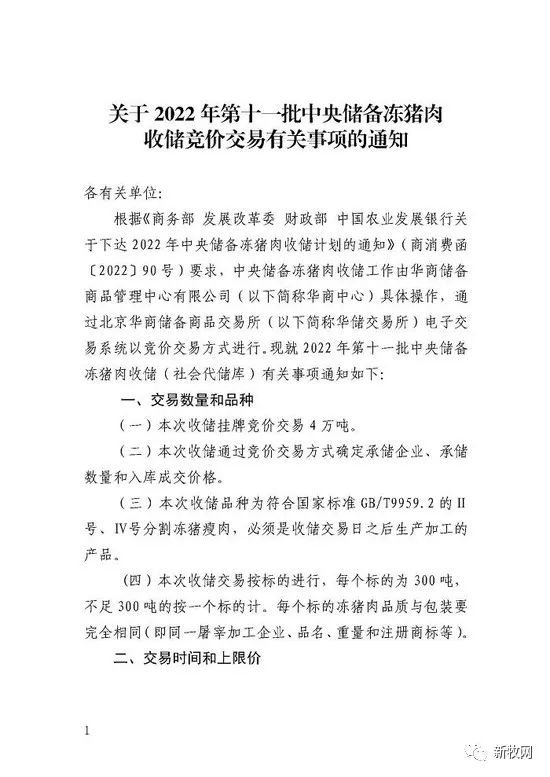
通知称,本次收储挂牌竞价交易4万吨。通过竞价交易方式确定乘储企业、乘储数量和入库成交价格。
2022年第十一批中央储备冻猪肉收储竞价交易有关事项的通知

收储品种:符合国家标准GB/T9959.2的II号、IV号分割冻猪没肉,必须是收储交易日之后生产加工的产品。
交易时间:2022年6月10日下午13:00-16:00。如有变化,另行通知。
通知明确,本次收储交易按标的进行,每个标的为300吨、不足300吨的按一个标的计。此外,每个标的冻猪肉品质与包装要完全相同(即同一屠宰加工企业、品名、但量和注册商标等)。
同时明确,每个企业成交数量不超过30个标的,即不越过9000吨。30个标的包括2022年第三批第2次及之后历次社会库收储成交的标的,即本次交易数量和2022年第三批第2次及之后历次社会库收储成交数量合计不超过9000吨。
此外为加强新冠疫情防控,一般情况下交易企业应通过远程方式进行交易(含测试);如确需到北京现场交易大厅进行交易的,要遵守疫情防控要求,每个交易企业至少间隔一个席位,且严格控制现场人员数量。超过交易大厅限制人数后,自动停止进入交易大厅交易,交易企业自行安排远程方式交易。
通知称,本次收储挂牌竞价交易4万吨。通过竞价交易方式确定乘储企业、乘储数量和入库成交价格。
2022年第十一批中央储备冻猪肉收储竞价交易有关事项的通知

收储品种:符合国家标准GB/T9959.2的II号、IV号分割冻猪没肉,必须是收储交易日之后生产加工的产品。
交易时间:2022年6月10日下午13:00-16:00。如有变化,另行通知。
通知明确,本次收储交易按标的进行,每个标的为300吨、不足300吨的按一个标的计。此外,每个标的冻猪肉品质与包装要完全相同(即同一屠宰加工企业、品名、但量和注册商标等)。
同时明确,每个企业成交数量不超过30个标的,即不越过9000吨。30个标的包括2022年第三批第2次及之后历次社会库收储成交的标的,即本次交易数量和2022年第三批第2次及之后历次社会库收储成交数量合计不超过9000吨。
此外为加强新冠疫情防控,一般情况下交易企业应通过远程方式进行交易(含测试);如确需到北京现场交易大厅进行交易的,要遵守疫情防控要求,每个交易企业至少间隔一个席位,且严格控制现场人员数量。超过交易大厅限制人数后,自动停止进入交易大厅交易,交易企业自行安排远程方式交易。


