4月14日,农业农村部发布第409号公告,批准中国农业科学院哈尔滨兽医研究所、哈尔滨国生生物科技股份有限公司、北京亿森宝生物科技有限公司、上海快灵生物科技有限公司、哈尔滨维科生物技术有限公司5家单位申报的非洲猪瘟病毒荧光PCR检测试剂盒产品注册。

根据《兽药管理条例》和《兽药注册办法》规定,经审查,批准中国农业科学院哈尔滨兽医研究所等5家单位申报的非洲猪瘟病毒荧光PCR检测试剂盒产品注册,并发布产品试行规程、质量标准、说明书和内包装标签。自发布之日起执行。
特此公告。
附件:
1.注册目录
2.制造及检验试行规程
3.质量标准
4.说明书和内包装标
附件1
注册目录
特此公告。
附件:
1.注册目录
2.制造及检验试行规程
3.质量标准
4.说明书和内包装标
附件1
注册目录

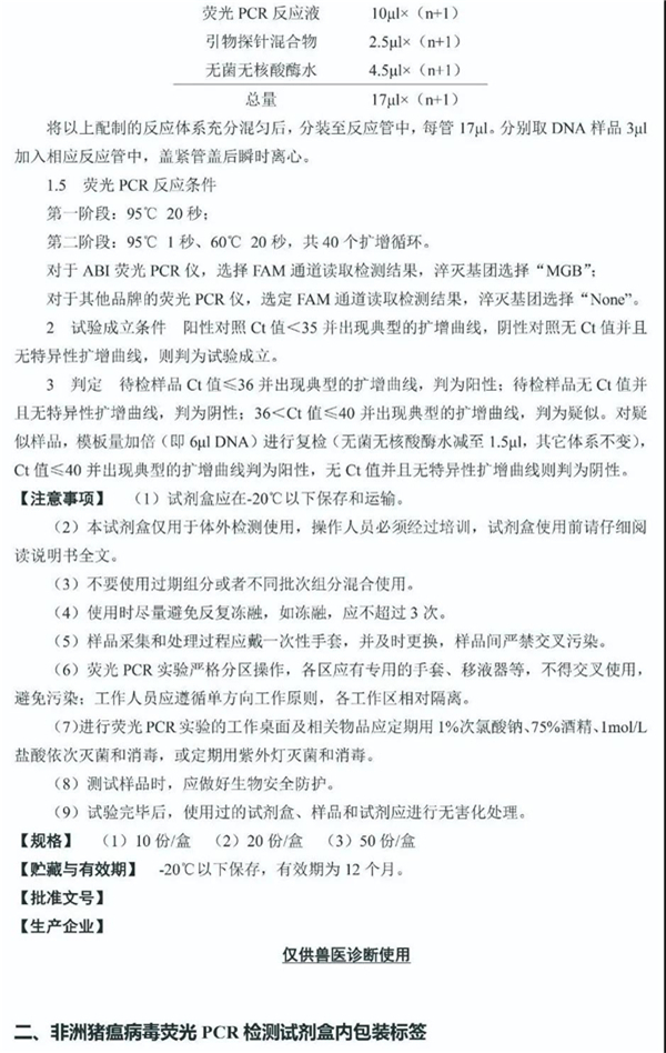
附件4






