受2019年非洲猪瘟的影响,我国猪肉供给量大幅下降,2019年,我国猪肉产量仅为4255万吨,同比下降21.3%;2019年上半年,我国猪肉产量继续走低,仅为1998万吨,较2019年同期下降19.1%。
在市场机制的作用下,猪肉供给的短缺使得猪肉价格不断上涨,2019年1月至2019年12月,我国猪肉价格实现了从23.2元/公斤到51.1元/公斤的巨变,2020年初受疫情影响,供给进一步下降,其价格继续激增,于2020年2月达到顶峰,实现58.9元/公斤。随后猪肉价格在政府宏观调控下开始下滑,但猪瘟的再次爆发使其在7月再度增长至了50元/公斤以上,近100%的同比增长率使得“猪肉”再次引起了各行各业的重视。



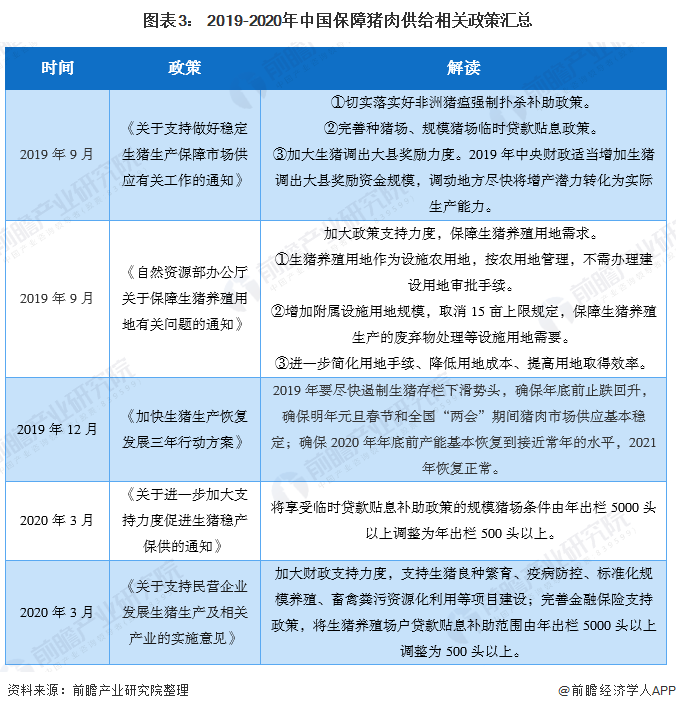
在我国相关政策的扶持下,2020年,我国生猪存栏量开始逐渐回升,至2020年7月已回升至25962万头,已经接近2019年年初的水平。

虽然在政策的支持下,当前生猪生产持续恢复向好,为后期增加市场供应提供了有力支撑,但生猪养殖行业的复苏仍存在着一定的风险和隐患,其中较为典型的风险便来自于生猪养殖产业链上游的饲料原料产业。

(1)大豆
大豆是我国猪饲料最主要的原料,但我国大豆对于进口及其依赖,从2014-2019年中国大豆产量与进口量的变化情况来看,每年我国都需要进口约国内大豆产量4倍以上的大豆来满足国内市场的需求。
大豆的价格在2020年也开始不断上升,一定程度上也增加了生猪养殖的成本,这将间接促进猪肉价格的增长。


(2)鱼粉
鱼粉为用一种或多种鱼类为原料,经去油、脱水、粉碎加工后的高蛋白质饲料原料。我国目前鱼粉的年产量不足我国鱼粉年消费量的一半,大量的鱼粉需求仍然需要依赖进口,2019年我国鱼粉产量为70万吨,进口量为142万吨,产量仅为进口量的一半左右。

(3)玉米
除去大豆和鱼粉,我国也有对于进口依赖程度较低的饲料原料,如玉米——我国玉米资源极为丰富、廉价且易于获得, 2019年,我国玉米产量为26078万吨,远远高于进口的479万吨。

综合来看,虽然在主要饲料原料中,我国以玉米为代表的部分饲料原料供给充足,但大豆、鱼粉等饲料中最主要的优质蛋白来源极其依赖进口,在当前进出口环境不明朗的情况下存在一定的风险。



粮食事关国运民生,粮食安全是国家安全的重要基础,我国对于粮食安全的重视,政府对于粮食安全的强调确实拥有其必要性。从猪肉及其饲料原料的供给侧及进出口市场发展情况来看,我国的粮食安全仍然任重道远,但在相关政策的支持和劳动人民的努力下,一切都在逐渐向好发展。相信在猪肉产能不断恢复的如今,我国猪肉供给侧所存在的症结与风险也能一一得到解决。


