在育肥猪的饲养管理中,我们最怕的就是那种毫无征兆、突然发生的疾病。其中,胀气(梭菌性肠炎)无疑是最令人头疼的急症之一。病猪腹部急速膨大、腹痛、呼吸困难,往往在几小时内猝死,给我们带来巨大的经济损失。
今天,就详细剖析一下导致育肥猪胀气的病原因素。
01、主要病原微生物的深度分析
导致育肥猪胀气的病原并非单一,而是一个团体,其中最主要的核心病原是产气荚膜梭菌,此外大肠杆菌和胞内劳森菌也常常扮演重要角色。
一、产气荚膜梭菌(Clostridium perfringens)
产气荚膜梭菌是革兰氏阳性、厌氧生长的芽孢杆菌,它是猪胀气病的最主要病原。
病原特性与分型:
产气荚膜梭菌根据其产生的四种主要毒素(α,β,ε,ι)分为A、B、C、D、E五型。其中,引起育肥猪和成年猪急性胀气的主要是C型和A型,尤其是C型菌株,其产生的β毒素是一种强力的坏死性和致死性毒素,对肠道黏膜具有极强的破坏力。
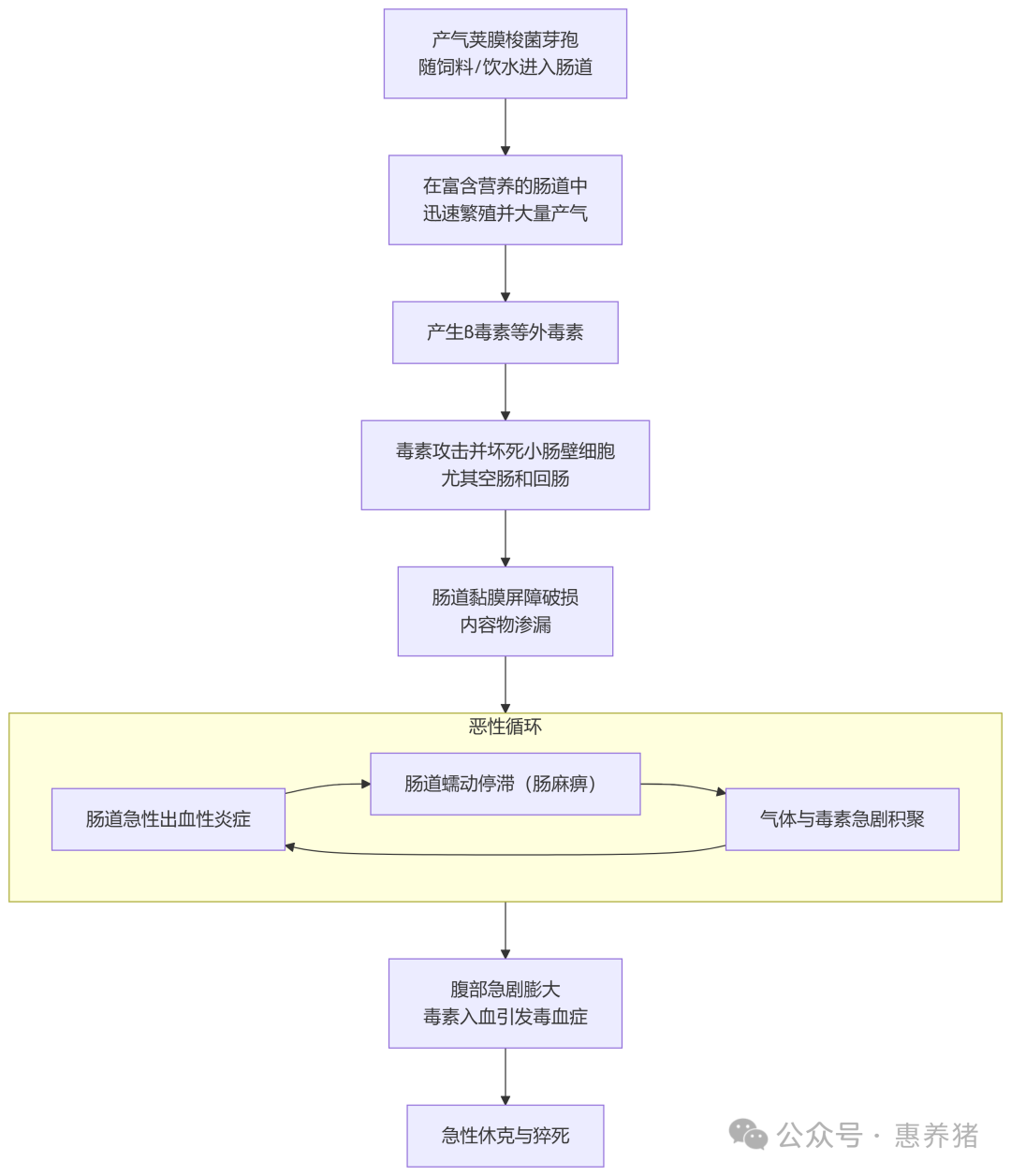
致病机制与流程:

关键数据与临床统计:
发病率与死亡率:由产气荚膜梭菌引起的胀气,在育肥舍中的发病率可能不高(通常1%-3%),但死亡率极高,几乎是100%,因为病程太急,来不及治疗。
高发日龄:虽常见于育肥猪(60-120斤),但其实保育猪(尤其是营养变化阶段)和母猪也有发生风险。
促发因素:高蛋白、高能量日粮是主要诱因。研究表明,当饲料中豆粕等非淀粉多糖(NSP)含量过高时,后肠发酵加剧,为梭菌繁殖提供了底物。饲喂不规律、突然换料等应激也会打破肠道菌群平衡,诱发该病。
二、大肠杆菌(Escherichia coli)
特定血清型的大肠杆菌,尤其是那些产生志贺毒素(Shiga toxin)的菌株,也会参与胀气的发生。
致病机制:
志贺毒素会破坏肠道微血管内皮细胞,导致肠道水肿和出血,同样会影响肠道蠕动功能。同时,大肠杆菌的快速繁殖本身也会产生气体(主要是CO₂和H₂)。它常常与产气荚膜梭菌形成“混合感染”,加重病情。
三、胞内劳森菌(Lawsonia intracellularis)
胞内劳森菌是引起猪增生性肠炎(PPE)的病原,俗称“回肠炎”。
致病机制:
该菌感染后,会导致肠黏膜上皮细胞异常增生、变厚,从而物理性地堵塞肠道管腔,造成肠道内容物通过不畅(功能性梗阻)。这为后方细菌(如产气荚膜梭菌)的发酵产气创造了完美的“密闭反应罐”环境。因此,由回肠炎继发引起的胀气病例在临床上也非常常见。
四、主要病原特性对比与鉴别诊断
为了更清晰地区分这几种病原,我们可以参考下表:

今天,就详细剖析一下导致育肥猪胀气的病原因素。
01、主要病原微生物的深度分析
导致育肥猪胀气的病原并非单一,而是一个团体,其中最主要的核心病原是产气荚膜梭菌,此外大肠杆菌和胞内劳森菌也常常扮演重要角色。
一、产气荚膜梭菌(Clostridium perfringens)
产气荚膜梭菌是革兰氏阳性、厌氧生长的芽孢杆菌,它是猪胀气病的最主要病原。
病原特性与分型:
产气荚膜梭菌根据其产生的四种主要毒素(α,β,ε,ι)分为A、B、C、D、E五型。其中,引起育肥猪和成年猪急性胀气的主要是C型和A型,尤其是C型菌株,其产生的β毒素是一种强力的坏死性和致死性毒素,对肠道黏膜具有极强的破坏力。
致病机制与流程:

关键数据与临床统计:
发病率与死亡率:由产气荚膜梭菌引起的胀气,在育肥舍中的发病率可能不高(通常1%-3%),但死亡率极高,几乎是100%,因为病程太急,来不及治疗。
高发日龄:虽常见于育肥猪(60-120斤),但其实保育猪(尤其是营养变化阶段)和母猪也有发生风险。
促发因素:高蛋白、高能量日粮是主要诱因。研究表明,当饲料中豆粕等非淀粉多糖(NSP)含量过高时,后肠发酵加剧,为梭菌繁殖提供了底物。饲喂不规律、突然换料等应激也会打破肠道菌群平衡,诱发该病。
二、大肠杆菌(Escherichia coli)
特定血清型的大肠杆菌,尤其是那些产生志贺毒素(Shiga toxin)的菌株,也会参与胀气的发生。
致病机制:
志贺毒素会破坏肠道微血管内皮细胞,导致肠道水肿和出血,同样会影响肠道蠕动功能。同时,大肠杆菌的快速繁殖本身也会产生气体(主要是CO₂和H₂)。它常常与产气荚膜梭菌形成“混合感染”,加重病情。
三、胞内劳森菌(Lawsonia intracellularis)
胞内劳森菌是引起猪增生性肠炎(PPE)的病原,俗称“回肠炎”。
致病机制:
该菌感染后,会导致肠黏膜上皮细胞异常增生、变厚,从而物理性地堵塞肠道管腔,造成肠道内容物通过不畅(功能性梗阻)。这为后方细菌(如产气荚膜梭菌)的发酵产气创造了完美的“密闭反应罐”环境。因此,由回肠炎继发引起的胀气病例在临床上也非常常见。
四、主要病原特性对比与鉴别诊断
为了更清晰地区分这几种病原,我们可以参考下表:

引起育肥猪胀气的主要病原特性对比
02、药物预防与保健
对于由病原微生物(特别是产气荚膜梭菌和胞内劳森菌)引起的胀气,采取针对性的药物和免疫预防是最直接、最有效的手段。其核心思路是:在高风险期,通过给药提前抑制病原菌的增殖;通过疫苗接种,使猪群获得持久且稳定的免疫力。
一、药物预防与保健

用于预防育肥猪胀气的核心药物一览表
二、科学的给药方案(脉冲式给药):
育肥猪胀气并非常年高发,因此不建议长期在饲料中添加治疗剂量的抗生素。推荐采用脉冲式给药方案,即在疾病高发风险期进行短期药物干预。
高风险期界定:
换料过渡期:从仔猪料转换为育肥料时。
转群应激期:从保育舍转入育肥舍后1-2周。
季节交替期:尤其是秋冬、冬春交替,气温波动大时。
疫情预警期:猪场内或周边已有胀气病例发生时。
推荐方案:
方案A(首选):在育肥期开始后的第1周和第5周,分别使用泰妙菌素(100-150g/吨料)脉冲给药7-10天。
方案B(替代):在换料和转群阶段,使用林可霉素(100g/吨料)或阿莫西林(200g/吨料)脉冲给药7天。
方案C(日常保健):全程低剂量添加杆菌肽锌(40-50g/吨料),维持肠道菌群稳定。


