产房管理是猪场生产的核心,而母猪子宫炎则是产房最常见、危害最严重的产后疾病之一。它直接导致母猪泌乳性能下降、断奶后不发情、淘汰率升高,甚至继发全身感染死亡。本文将深入剖析子宫炎的几种主流药物治疗方案供大家制定最优的本场防治策略。
01、子宫炎的病因与诊断
产后子宫炎主要是由分娩过程中产道损伤、胎衣不下、死胎滞留、助产不当等原因,导致大肠杆菌、链球菌、葡萄球菌、绿脓杆菌等病原微生物感染所致。
临床诊断要点:
发病时间:产后2-3天内开始出现症状。
典型症状:母猪厌食、发热,从阴门排出灰白色或红褐色、腥臭味的脓性分泌物(注意与正常恶露区分,正常恶露量少、无臭、2-3天消失)。
行为表现:奶水减少,不愿哺乳。
实验室确诊:可通过分泌物涂片镜检,发现大量脓细胞和细菌。
02、几种治疗方案解析
目前,针对母猪子宫炎的治疗主要有四种药物途径:宫内灌注、全身抗生素治疗、中药调理以及前列腺素疗法。它们各有优劣,适用场景也不同。
方案一:青霉素+链霉素+鱼腥草注射液
用药方案:青霉素(400万单位)+链霉素(100万单位)+鱼腥草注射液(10-20ml),混合后肌注,每日1-2次,连用3-5天。
作用机理:
青霉素G:主要针对G+菌(如链球菌、葡萄球菌),但对常见的G-菌(如大肠杆菌)效果差。
链霉素:主要针对G-菌,与青霉素联用可实现“G+菌/G-菌”全覆盖。
鱼腥草注射液:清热解毒、消肿排脓,能有效缓解炎症反应,促进分泌物排出。
疗效与数据(参考基层猪场多年应用反馈):
治愈率:约70%-80%。对于敏感菌株引起的早期、轻度子宫炎效果良好。
优点:成本低廉,组合经典,基层接受度高。鱼腥草的辅助排脓效果明确。
缺点:
耐药性问题严重:这是该方案最大的短板。由于多年滥用,许多猪场的病原菌对青霉素和链霉素已产生严重耐药性。
操作繁琐:需每日注射,对猪只应激大,人力成本高。
链霉素的耳肾毒性需引起注意。
方案二:长效土霉素注射液
用药方案:按20mg/kg体重剂量,深部肌肉注射,每2-3天一次,通常注射1-2次。
作用机理:作为广谱抗生素,对大多数G+菌、G-菌、支原体均有一定效果。
疗效与数据:
治愈率:约60%-75%。因其抗菌谱广且成本低,在中小猪场仍有广泛应用。
优点:成本极低,长效制剂减少了注射频次,使用方便。
缺点:
抑菌剂而非杀菌剂:作用较慢,对于急性重症,效果不如杀菌性抗生素。
耐药性普遍:同样面临严重的耐药性问题。
组织穿透性一般:在子宫内的药物浓度可能不足以清除深部感染。
方案三:恩诺沙星和头孢噻呋钠
这是目前规模化猪场治疗子宫炎的主流和首选方案。
恩诺沙星方案:
用法:2.5-5mg/kg体重,肌注,每日一次,连用3天。
特点:广谱杀菌,尤其对G-菌(如大肠杆菌)效果极佳,组织穿透力强,在子宫内可达有效浓度。
头孢噻呋钠方案(普通制剂):
用法:5mg/kg体重,肌注,每日一次,连用3-5天。
特点:第三代头孢,抗菌谱广,对G+菌和G-菌均有强大杀灭作用,安全高效,耐药率低。
疗效与数据(规模化猪场临床统计):
治愈率:规范使用下,治愈率可达90%-95%。
优点:杀菌速度快,组织浓度高,能有效控制全身感染,耐药性管理压力小。
缺点:成本显著高于前两种方案。
方案四:长效头孢噻呋钠注射液
用药方案:按说明书剂量(如5mg/kg体重),皮下或肌注,一次给药,药效可持续7天以上。
作用机理:是头孢噻呋的缓释制剂,在体内缓慢释放,长时间维持有效血药浓度和组织浓度。
疗效与数据:
治愈率:与普通头孢相当,但因能持续作用,对于清除顽固感染和防止复发效果更佳。
优点:
极大减少应激:一针即可,避免了每日抓猪的应激和对工作人员的困扰。
保证疗程:解决了因操作疏忽导致的漏注、断药问题。
缺点:是所有方案中成本最高的。
方案五:宫内灌注法
这是最传统、最直接的治疗方法,将药物直接注入子宫腔,局部药物浓度高。
常用药物与数据:
抗生素溶液:如10%恩诺沙星溶液、5%盐酸林可霉素溶液、0.1%高锰酸钾溶液等。灌注量一般为100-200ml。
中药灌注液:如益母草浸膏、红花注射液等复方制剂,旨在活血化瘀、祛腐生肌。
疗效数据分析(参考某规模化猪场临床统计):
治愈率:对于急性、单纯性子宫炎,初次灌注后48小时内症状明显改善,治愈率可达75%-85%。
复发率:若病灶较深或存在全身感染,复发率较高,约15%-20%。
受胎率影响:治愈后下一情期受胎率约为70%-75%,低于健康母猪水平。
优势:
作用直接,起效快。
局部药物浓度高,杀菌力强。
对于清除子宫内脓性分泌物效果显著。
劣势与风险:
操作风险高:若消毒不严,极易造成二次感染。
机械性损伤:导管可能损伤子宫内膜,形成新的创面。
易产生耐药性:长期单一使用某种抗生素灌注,易诱导细菌耐药。
不能解决全身症状:对已经出现发热、厌食的母猪,必须配合全身治疗。
方案六:氟尼辛葡甲胺(辅助)
用药方案:2mg/kg体重,肌注,每日一次,连用1-3天。注意:此药必须与上述抗生素联合使用。
作用机理:非甾体抗炎药(NSAID),通过抑制前列腺素的合成,发挥解热、镇痛、抗炎作用。
核心价值:
快速改善症状:能迅速降低母猪体温,缓解子宫炎症和疼痛,帮助母猪快速恢复食欲。
改善预后:食欲的恢复为机体战胜疾病提供了营养基础,能显著缩短康复周期。
数据支持:研究表明,“抗生素+氟尼辛”组比单用抗生素组,母猪采食量恢复时间平均缩短24小时。
方案七:氯前列烯醇(辅助)
用药方案:0.2-0.4mg,在开始抗生素治疗时同步肌注,通常只需一次。
作用机理:
强力清宫:促进子宫颈松弛和子宫平滑肌节律性收缩,像“清道夫”一样将子宫内的脓液和恶露物理性排出。
溶解黄体:调整生殖周期,为子宫黏膜修复和下一轮正常发情做准备。
核心价值:它不是杀菌药,但它是最佳的“助攻手”。与任何抗生素方案联用,都能提升治愈率5%-10%,并缩短康复时间1-2天。
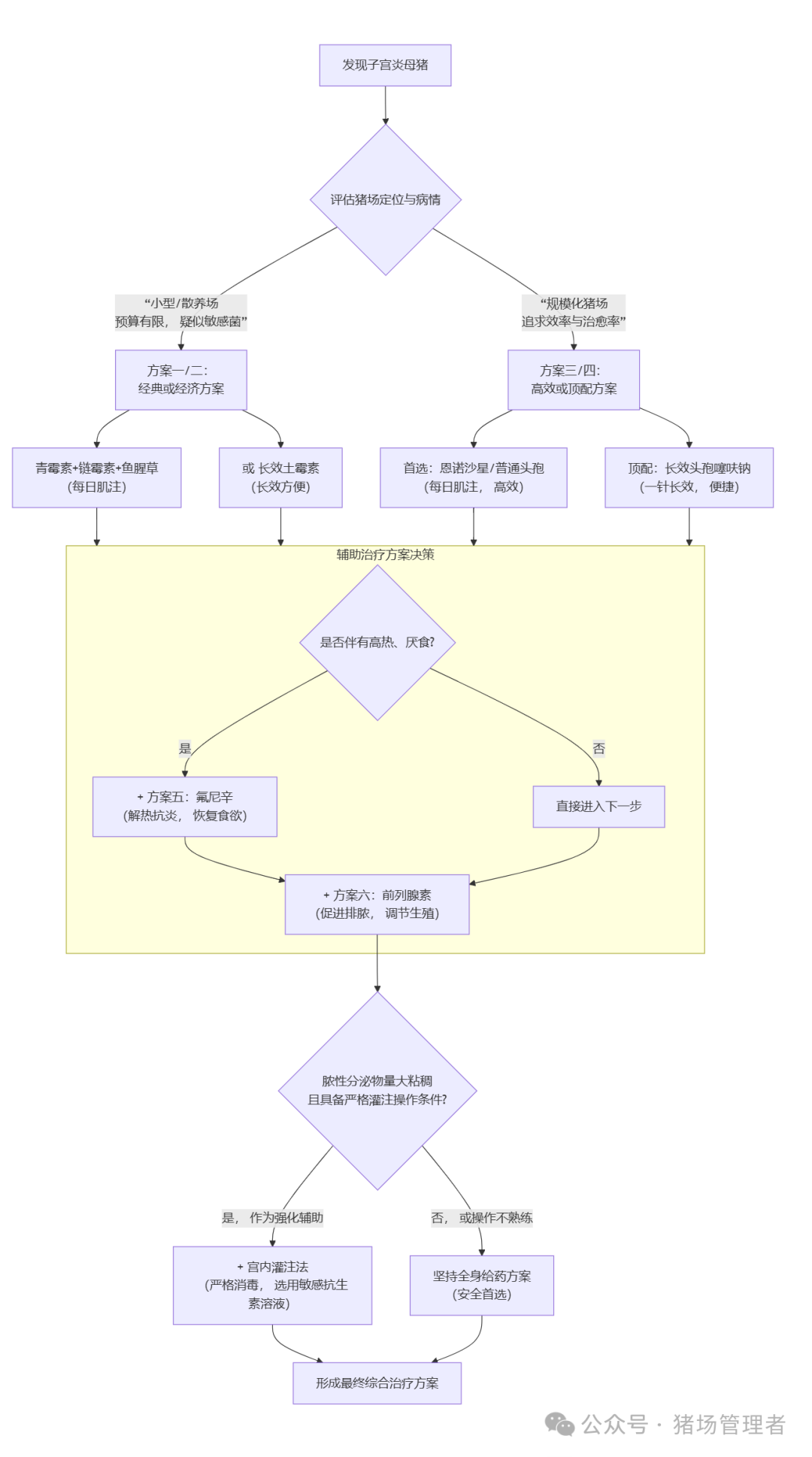
03、如何选择最适合你的方案
面对以上七种方案,您可以根据猪场的具体情况,参考以下决策做出最佳选择:

01、子宫炎的病因与诊断
产后子宫炎主要是由分娩过程中产道损伤、胎衣不下、死胎滞留、助产不当等原因,导致大肠杆菌、链球菌、葡萄球菌、绿脓杆菌等病原微生物感染所致。
临床诊断要点:
发病时间:产后2-3天内开始出现症状。
典型症状:母猪厌食、发热,从阴门排出灰白色或红褐色、腥臭味的脓性分泌物(注意与正常恶露区分,正常恶露量少、无臭、2-3天消失)。
行为表现:奶水减少,不愿哺乳。
实验室确诊:可通过分泌物涂片镜检,发现大量脓细胞和细菌。
02、几种治疗方案解析
目前,针对母猪子宫炎的治疗主要有四种药物途径:宫内灌注、全身抗生素治疗、中药调理以及前列腺素疗法。它们各有优劣,适用场景也不同。
方案一:青霉素+链霉素+鱼腥草注射液
用药方案:青霉素(400万单位)+链霉素(100万单位)+鱼腥草注射液(10-20ml),混合后肌注,每日1-2次,连用3-5天。
作用机理:
青霉素G:主要针对G+菌(如链球菌、葡萄球菌),但对常见的G-菌(如大肠杆菌)效果差。
链霉素:主要针对G-菌,与青霉素联用可实现“G+菌/G-菌”全覆盖。
鱼腥草注射液:清热解毒、消肿排脓,能有效缓解炎症反应,促进分泌物排出。
疗效与数据(参考基层猪场多年应用反馈):
治愈率:约70%-80%。对于敏感菌株引起的早期、轻度子宫炎效果良好。
优点:成本低廉,组合经典,基层接受度高。鱼腥草的辅助排脓效果明确。
缺点:
耐药性问题严重:这是该方案最大的短板。由于多年滥用,许多猪场的病原菌对青霉素和链霉素已产生严重耐药性。
操作繁琐:需每日注射,对猪只应激大,人力成本高。
链霉素的耳肾毒性需引起注意。
方案二:长效土霉素注射液
用药方案:按20mg/kg体重剂量,深部肌肉注射,每2-3天一次,通常注射1-2次。
作用机理:作为广谱抗生素,对大多数G+菌、G-菌、支原体均有一定效果。
疗效与数据:
治愈率:约60%-75%。因其抗菌谱广且成本低,在中小猪场仍有广泛应用。
优点:成本极低,长效制剂减少了注射频次,使用方便。
缺点:
抑菌剂而非杀菌剂:作用较慢,对于急性重症,效果不如杀菌性抗生素。
耐药性普遍:同样面临严重的耐药性问题。
组织穿透性一般:在子宫内的药物浓度可能不足以清除深部感染。
方案三:恩诺沙星和头孢噻呋钠
这是目前规模化猪场治疗子宫炎的主流和首选方案。
恩诺沙星方案:
用法:2.5-5mg/kg体重,肌注,每日一次,连用3天。
特点:广谱杀菌,尤其对G-菌(如大肠杆菌)效果极佳,组织穿透力强,在子宫内可达有效浓度。
头孢噻呋钠方案(普通制剂):
用法:5mg/kg体重,肌注,每日一次,连用3-5天。
特点:第三代头孢,抗菌谱广,对G+菌和G-菌均有强大杀灭作用,安全高效,耐药率低。
疗效与数据(规模化猪场临床统计):
治愈率:规范使用下,治愈率可达90%-95%。
优点:杀菌速度快,组织浓度高,能有效控制全身感染,耐药性管理压力小。
缺点:成本显著高于前两种方案。
方案四:长效头孢噻呋钠注射液
用药方案:按说明书剂量(如5mg/kg体重),皮下或肌注,一次给药,药效可持续7天以上。
作用机理:是头孢噻呋的缓释制剂,在体内缓慢释放,长时间维持有效血药浓度和组织浓度。
疗效与数据:
治愈率:与普通头孢相当,但因能持续作用,对于清除顽固感染和防止复发效果更佳。
优点:
极大减少应激:一针即可,避免了每日抓猪的应激和对工作人员的困扰。
保证疗程:解决了因操作疏忽导致的漏注、断药问题。
缺点:是所有方案中成本最高的。
方案五:宫内灌注法
这是最传统、最直接的治疗方法,将药物直接注入子宫腔,局部药物浓度高。
常用药物与数据:
抗生素溶液:如10%恩诺沙星溶液、5%盐酸林可霉素溶液、0.1%高锰酸钾溶液等。灌注量一般为100-200ml。
中药灌注液:如益母草浸膏、红花注射液等复方制剂,旨在活血化瘀、祛腐生肌。
疗效数据分析(参考某规模化猪场临床统计):
治愈率:对于急性、单纯性子宫炎,初次灌注后48小时内症状明显改善,治愈率可达75%-85%。
复发率:若病灶较深或存在全身感染,复发率较高,约15%-20%。
受胎率影响:治愈后下一情期受胎率约为70%-75%,低于健康母猪水平。
优势:
作用直接,起效快。
局部药物浓度高,杀菌力强。
对于清除子宫内脓性分泌物效果显著。
劣势与风险:
操作风险高:若消毒不严,极易造成二次感染。
机械性损伤:导管可能损伤子宫内膜,形成新的创面。
易产生耐药性:长期单一使用某种抗生素灌注,易诱导细菌耐药。
不能解决全身症状:对已经出现发热、厌食的母猪,必须配合全身治疗。
方案六:氟尼辛葡甲胺(辅助)
用药方案:2mg/kg体重,肌注,每日一次,连用1-3天。注意:此药必须与上述抗生素联合使用。
作用机理:非甾体抗炎药(NSAID),通过抑制前列腺素的合成,发挥解热、镇痛、抗炎作用。
核心价值:
快速改善症状:能迅速降低母猪体温,缓解子宫炎症和疼痛,帮助母猪快速恢复食欲。
改善预后:食欲的恢复为机体战胜疾病提供了营养基础,能显著缩短康复周期。
数据支持:研究表明,“抗生素+氟尼辛”组比单用抗生素组,母猪采食量恢复时间平均缩短24小时。
方案七:氯前列烯醇(辅助)
用药方案:0.2-0.4mg,在开始抗生素治疗时同步肌注,通常只需一次。
作用机理:
强力清宫:促进子宫颈松弛和子宫平滑肌节律性收缩,像“清道夫”一样将子宫内的脓液和恶露物理性排出。
溶解黄体:调整生殖周期,为子宫黏膜修复和下一轮正常发情做准备。
核心价值:它不是杀菌药,但它是最佳的“助攻手”。与任何抗生素方案联用,都能提升治愈率5%-10%,并缩短康复时间1-2天。
03、如何选择最适合你的方案
面对以上七种方案,您可以根据猪场的具体情况,参考以下决策做出最佳选择:



