猪繁殖与呼吸综合征一直是威胁全球养猪业的重大免疫抑制性疾病,保育猪因断奶应激、母源抗体急剧衰减及混群感染压力,成为蓝耳病毒(PRRSV)最易感和发病最严重的阶段。准确掌握该阶段感染的临床进程与病理变化,抓住稍纵即逝的干预时间窗口,是显著降低死淘率、减少僵猪的关键。
一、保育猪感染的临床特征
PRRSV在保育群中的潜伏期通常为3~7天,断奶后1~3周为发病高峰。急性感染时,体温骤升至41~42℃,猪群扎堆、精神沉郁,采食量骤降30%~80%。特征性表现为严重呼吸道症状,腹式呼吸、急促喘气、“犬坐”姿势,部分猪可见耳尖、腹部、外阴皮肤因末梢循环障碍而发绀,是“蓝耳”俗名的来源。眼睑水肿、结膜炎亦较常见,偶有共济失调等神经症状。若无有效干预,发病率可超60%,死淘率达15%~30%;一旦继发副猪嗜血杆菌、链球菌等,死亡率可飙升至50%以上。耐过猪多成为长期排毒的僵猪。
二、特征性病理变化
大体剖检可见肺脏呈弥漫性间质性肺炎,暗红至灰褐色,质地坚实如“橡皮肺”,切面湿润,小叶间隔明显增宽。肺门淋巴结、腹股沟淋巴结显著肿大,呈褐色或暗红色,切面多汁、出血,是病毒在巨噬细胞内大量复制并破坏淋巴组织的直接证据。胸腺明显萎缩,肾表面常见针尖至粟粒大出血点。
组织病理学上,肺泡间隔因巨噬细胞、淋巴细胞浸润及水肿而高度增厚,肺泡腔内充满坏死细胞碎屑和浆液,Ⅱ型肺泡上皮增生;淋巴结生发中心坏死,免疫组化可见肺泡巨噬细胞胞浆内大量病毒阳性颗粒。这些病变完美解释了临床上的呼吸窘迫基础与免疫抑制根源。
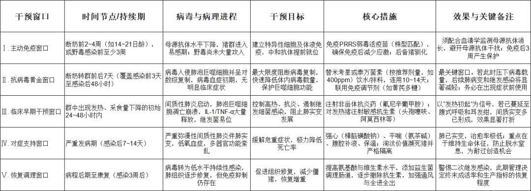
三、干预窗口的关键时间节点
蓝耳病毒的感染动力学为精准干预提供了明确的时间坐标:感染后12~24小时出现病毒血症,48小时内病毒在肺泡巨噬细胞内呈对数级扩增,第3天启动间质性肺炎,第7~10天大体病变达峰值。据此可划分以下不可错过的干预窗口。
1.免疫预防窗口
通过母源抗体监测,在断奶前2~4周(14~21日龄)免疫弱毒活疫苗,确保在野毒入侵前建立主动免疫。若母猪群不稳定,此窗口需通过后备驯化与封群排毒来扩大群体免疫屏障。
2.抗病毒黄金窗口(感染前3天至感染后48小时)
这是决定疾病走向的最关键时段。病毒刚入侵肺巨噬细胞,尚未引起不可逆损伤。此时在饲料或饮水中添加可在巨噬细胞内富集的大环内酯类药物(如替米考星、泰万菌素),能改变内体pH,显著抑制病毒复制,将病毒载量扼杀在低水平。断奶当天开始连续投药10~14天,可完美覆盖该窗口。
3.临床早期干预窗口(出现发热减食初24小时内)
PRRSV感染3~5天后,肺泡巨噬细胞大量崩解,释放炎性因子,继发细菌感染风险极高。当观察到猪只体温升高、采食下降的首个24小时内,即刻使用非甾体抗炎药(如氟尼辛葡甲胺)解热并联合敏感抗生素,可有效阻断“蓝耳-副猪”的风暴级联。若拖延至严重腹式呼吸出现,肺部已实变,疗效锐减。
4.对症支持与恢复窗口
发病高峰(感染后7天以上)以保温、补液、平喘等支持疗法为主,减少死亡;恢复期则重在肠道调理与优饲,缩短僵猪比例。
蓝耳病毒在保育阶段的防控是与病毒复制速度的赛跑。唯有将临床病理认知转化为基于时间节点的精准决策,在“黄金窗口”果断出击,才能切实掌控疫情走向,实现从被动治疗到主动管理的跨越。
一、保育猪感染的临床特征
PRRSV在保育群中的潜伏期通常为3~7天,断奶后1~3周为发病高峰。急性感染时,体温骤升至41~42℃,猪群扎堆、精神沉郁,采食量骤降30%~80%。特征性表现为严重呼吸道症状,腹式呼吸、急促喘气、“犬坐”姿势,部分猪可见耳尖、腹部、外阴皮肤因末梢循环障碍而发绀,是“蓝耳”俗名的来源。眼睑水肿、结膜炎亦较常见,偶有共济失调等神经症状。若无有效干预,发病率可超60%,死淘率达15%~30%;一旦继发副猪嗜血杆菌、链球菌等,死亡率可飙升至50%以上。耐过猪多成为长期排毒的僵猪。
二、特征性病理变化
大体剖检可见肺脏呈弥漫性间质性肺炎,暗红至灰褐色,质地坚实如“橡皮肺”,切面湿润,小叶间隔明显增宽。肺门淋巴结、腹股沟淋巴结显著肿大,呈褐色或暗红色,切面多汁、出血,是病毒在巨噬细胞内大量复制并破坏淋巴组织的直接证据。胸腺明显萎缩,肾表面常见针尖至粟粒大出血点。
组织病理学上,肺泡间隔因巨噬细胞、淋巴细胞浸润及水肿而高度增厚,肺泡腔内充满坏死细胞碎屑和浆液,Ⅱ型肺泡上皮增生;淋巴结生发中心坏死,免疫组化可见肺泡巨噬细胞胞浆内大量病毒阳性颗粒。这些病变完美解释了临床上的呼吸窘迫基础与免疫抑制根源。
三、干预窗口的关键时间节点
蓝耳病毒的感染动力学为精准干预提供了明确的时间坐标:感染后12~24小时出现病毒血症,48小时内病毒在肺泡巨噬细胞内呈对数级扩增,第3天启动间质性肺炎,第7~10天大体病变达峰值。据此可划分以下不可错过的干预窗口。
1.免疫预防窗口
通过母源抗体监测,在断奶前2~4周(14~21日龄)免疫弱毒活疫苗,确保在野毒入侵前建立主动免疫。若母猪群不稳定,此窗口需通过后备驯化与封群排毒来扩大群体免疫屏障。
2.抗病毒黄金窗口(感染前3天至感染后48小时)
这是决定疾病走向的最关键时段。病毒刚入侵肺巨噬细胞,尚未引起不可逆损伤。此时在饲料或饮水中添加可在巨噬细胞内富集的大环内酯类药物(如替米考星、泰万菌素),能改变内体pH,显著抑制病毒复制,将病毒载量扼杀在低水平。断奶当天开始连续投药10~14天,可完美覆盖该窗口。
3.临床早期干预窗口(出现发热减食初24小时内)
PRRSV感染3~5天后,肺泡巨噬细胞大量崩解,释放炎性因子,继发细菌感染风险极高。当观察到猪只体温升高、采食下降的首个24小时内,即刻使用非甾体抗炎药(如氟尼辛葡甲胺)解热并联合敏感抗生素,可有效阻断“蓝耳-副猪”的风暴级联。若拖延至严重腹式呼吸出现,肺部已实变,疗效锐减。
4.对症支持与恢复窗口
发病高峰(感染后7天以上)以保温、补液、平喘等支持疗法为主,减少死亡;恢复期则重在肠道调理与优饲,缩短僵猪比例。
蓝耳病毒在保育阶段的防控是与病毒复制速度的赛跑。唯有将临床病理认知转化为基于时间节点的精准决策,在“黄金窗口”果断出击,才能切实掌控疫情走向,实现从被动治疗到主动管理的跨越。
保育猪蓝耳病精准干预窗口时间表




