8月18日,江苏启东市环保局工作人员联系记者,就此前报道的启东市近海镇近海猪场散发的恶臭和噪音进行回复。
“有整改措施,隔音墙什么的花钱弄了,但是大家觉得还是臭和吵,猪场这边也表态了,那就减产。预计10月底只留小猪和母猪在这边,相对来说小猪和母猪会干净一些。”环保局的工作人员告诉记者,如果到时还是觉得臭,猪场承诺将进一步减产。

“有整改措施,隔音墙什么的花钱弄了,但是大家觉得还是臭和吵,猪场这边也表态了,那就减产。预计10月底只留小猪和母猪在这边,相对来说小猪和母猪会干净一些。”环保局的工作人员告诉记者,如果到时还是觉得臭,猪场承诺将进一步减产。

居民楼里拍摄的猪场照片
潇湘晨报此前报道:
8月12日,记者联系启东市生态环境局,工作人员告诉记者,已知晓这个情况,并去现场处置过。“我们也处罚过,去现场看过,但是没办法,我们用仪器测量也没有超标,只是味道确实难闻。”生态环境局工作人员告诉记者,当时建厂的时候可能是因为猪肉价格较高,有没有做环境评估他也不清楚。随后记者致电启东市农业农村局,农业农村局工作人员回复记者称不清楚情况,需致电宣传部门。记者联系宣传部门后,工作人员答复记者:“我刚到这边工作,不清楚这个情况。”
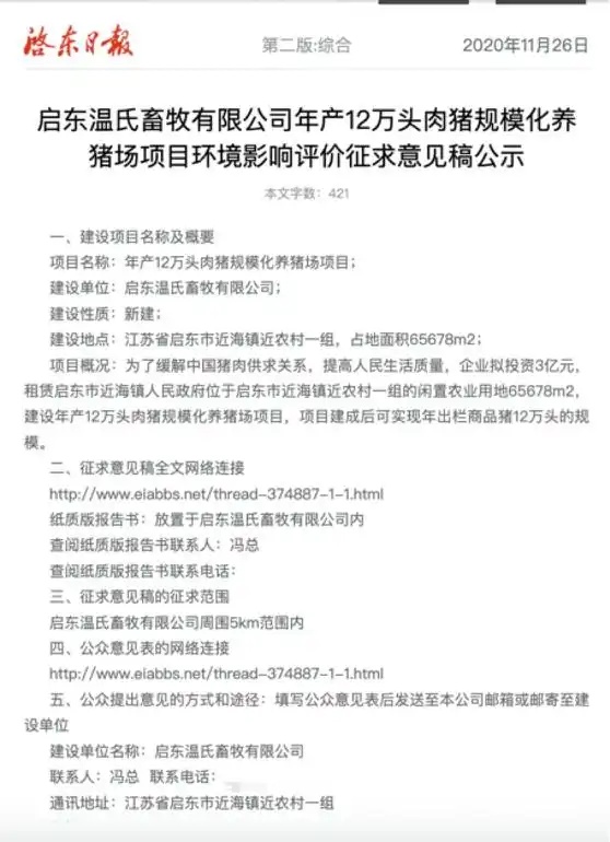
记者查询相关信息发现,启东日报于2020年11月26日曾发过《启东温氏畜牧有限公司年产12万头肉猪规模化养猪场项目环境影响评价征求意见稿公示》。随后记者在启东市农业农村局官方网站检索有关启东温氏畜牧有限公司建设养猪场的环评信息,未发现相关信息。

环评征求意见稿
8月18日,启东市环保局工作人员告诉记者,猪场在建设初期是承诺审批制,即由猪场承诺在建设后会达到一个什么标准。“当时环评里写的是周围100米范围,确实100米范围是没有居民楼。”记者跟当地居民核实到,当地居民确实测量过最近的楼到猪场直线距离是超出100米的。
记者询问为何要实行承诺审批制,工作人员答复到:“当时是因为受到2020年非洲猪瘟疫情的影响,猪肉的供求关系不衡,所以也是为了简化流程。”

图源:网络
环保局工作人员告诉记者,猪场已经开始整改了,10月底之前会把公猪运出去,放置别的地方饲养。近海猪场这边只留部分母猪和小猪,相对来说母猪和小猪的味道不会那么臭。其次是关于噪音的问题,也增加费用购买隔音板。等此次整改完成后,如居民还是无法接受,将继续将猪转运出去。


