产房仔猪出现腹部紫癜(皮下出血)和皮肤发黄(黄疸),通常指向了败血症、溶血性疾病或严重的肝脏损伤。这两者同时出现,意味着仔猪体内存在红细胞的破坏(溶血)和血管内皮的损伤(出血)。
一、主要原因分析
1、溶血性疾病
这是导致“皮肤黄(黄疸)”最直接的原因。红细胞被大量破坏,释放出血红蛋白,转化为胆红素,同时毒素损伤血管壁导致出血点。
新生仔猪溶血病
原因:这是由于母猪与仔猪血型不合(主要是A和B血型系统)。母猪在妊娠期间(如经产母猪之前接触过不同血型的公猪精液)产生了抗公猪红细胞的抗体。仔猪通过初乳吸收这些抗体后,在体内发生抗原-抗体反应,导致红细胞大量溶解。
特征:通常出生时正常,吃初乳后几小时至1-2天内突然发病。表现为皮肤黄疸、贫血、血红蛋白尿(尿液呈红色或酱油色),腹部皮肤常因缺氧和毒素渗透而发紫。
缺硒或维生素E(白肌病并发)
严重的硒缺乏会导致红细胞脆性增加,发生氧化应激性溶血。同时,缺硒会导致微血管通透性增加,出现皮下出血(紫癜)和肌肉苍白。这类仔猪通常心肌功能也较差。
2、败血症与重症感染
新生仔猪免疫系统不完善,细菌感染引发全身性炎症反应,导致弥散性血管内凝血(DIC)和肝功能衰竭。
猪链球菌病、副猪嗜血杆菌或沙门氏菌感染(败血型)
细菌在血液中大量繁殖,释放内毒素,损伤血管内皮,导致全身多处出现紫癜(尤其是腹部和耳尖)。
严重的败血症会抑制骨髓造血功能,并导致肝脏代谢胆红素能力下降,从而出现黄染(此时黄染通常混合着苍白和发绀)。
猪瘟(先天性或超急性)
如果母猪在妊娠期感染猪瘟病毒(非典型猪瘟),仔猪出生后可能带有病毒。典型症状包括腹部、耳尖皮肤出现密集的出血点(紫癜),病程后期因肝损伤出现黄疸。
3、肝脏损伤与毒素
肝脏是处理胆红素的器官,肝脏受损会导致黄疸;肝脏合成凝血因子受阻,会导致出血倾向。
钩端螺旋体病:虽然母猪感染钩端螺旋体更常见,但可通过胎盘垂直传播。该病原体主要攻击肝脏和肾脏,导致严重的黄疸、贫血以及皮肤出血点,在温暖潮湿季节或卫生条件差的猪场高发。
中毒性因素:主要霉菌毒素,如黄曲霉毒素,如果母猪妊娠期采食了被黄曲霉毒素污染的饲料,毒素通过胎盘屏障,会导致新生仔猪先天性肝脏中毒,表现为出生后即出现黄疸、皮下出血(紫癜)和虚弱。

二、鉴别诊断的关键点
为了准确判断,我们需要观察以下几点:
1、发病时间
出生时就有:多考虑先天性猪瘟、霉菌毒素中毒、钩端螺旋体或早产缺氧。
吃初乳后几小时发病:高度怀疑新生仔猪溶血病。
出生后2-3天发病:多考虑细菌性败血症(链球菌、大肠杆菌等)。
2、尿液颜色
如果尿液呈红色或酱油色,基本可以确诊为新生仔猪溶血病或严重的硒缺乏(溶血)。
如果尿液正常或深黄,则更偏向于肝脏疾病或败血症。
3、流行病学
检查同窝其他仔猪。如果是溶血病,整窝仔猪通常都会发病(除非血型不合只在特定交配组合中出现)。
如果是败血症,往往是个别仔猪先发病,随后蔓延全窝。
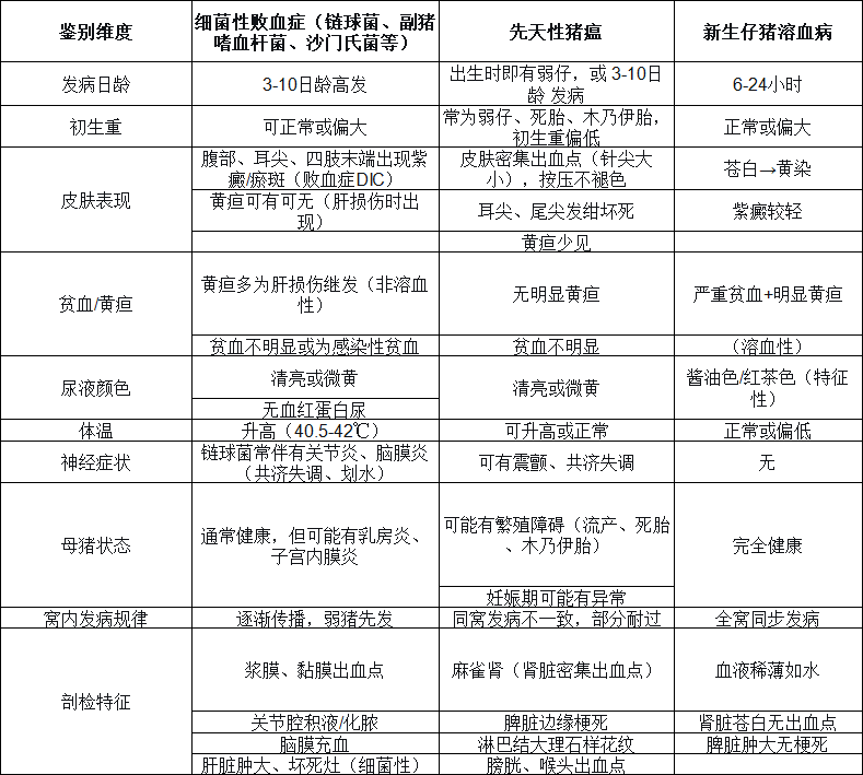
4、常见原因的鉴别诊断

三、建议处理措施
由于仔猪一旦出现明显的紫癜和黄疸,病情通常比较危重,死亡率较高,我们需要立刻开始以下措施:
紧急诊断:如果怀疑是新生仔猪溶血病,必须立即停止哺乳,将仔猪与母猪隔离,改用代乳料或其他哺乳母猪寄养,通常24-48小时内症状会缓解。
药物治疗:对于细菌性败血症,需进行药敏试验后使用敏感抗生素(如头孢噻呋等)进行全窝治疗。同时,每头仔猪肌注维生素E-硒制剂,对改善溶血和血管通透性有辅助作用。
预防:对于经常发生此类情况的猪场,应检查母猪的疫苗程序(猪瘟、钩端螺旋体)以及饲料中的硒、维生素E含量,并严格防控霉菌毒素。
一、主要原因分析
1、溶血性疾病
这是导致“皮肤黄(黄疸)”最直接的原因。红细胞被大量破坏,释放出血红蛋白,转化为胆红素,同时毒素损伤血管壁导致出血点。
新生仔猪溶血病
原因:这是由于母猪与仔猪血型不合(主要是A和B血型系统)。母猪在妊娠期间(如经产母猪之前接触过不同血型的公猪精液)产生了抗公猪红细胞的抗体。仔猪通过初乳吸收这些抗体后,在体内发生抗原-抗体反应,导致红细胞大量溶解。
特征:通常出生时正常,吃初乳后几小时至1-2天内突然发病。表现为皮肤黄疸、贫血、血红蛋白尿(尿液呈红色或酱油色),腹部皮肤常因缺氧和毒素渗透而发紫。
缺硒或维生素E(白肌病并发)
严重的硒缺乏会导致红细胞脆性增加,发生氧化应激性溶血。同时,缺硒会导致微血管通透性增加,出现皮下出血(紫癜)和肌肉苍白。这类仔猪通常心肌功能也较差。
2、败血症与重症感染
新生仔猪免疫系统不完善,细菌感染引发全身性炎症反应,导致弥散性血管内凝血(DIC)和肝功能衰竭。
猪链球菌病、副猪嗜血杆菌或沙门氏菌感染(败血型)
细菌在血液中大量繁殖,释放内毒素,损伤血管内皮,导致全身多处出现紫癜(尤其是腹部和耳尖)。
严重的败血症会抑制骨髓造血功能,并导致肝脏代谢胆红素能力下降,从而出现黄染(此时黄染通常混合着苍白和发绀)。
猪瘟(先天性或超急性)
如果母猪在妊娠期感染猪瘟病毒(非典型猪瘟),仔猪出生后可能带有病毒。典型症状包括腹部、耳尖皮肤出现密集的出血点(紫癜),病程后期因肝损伤出现黄疸。
3、肝脏损伤与毒素
肝脏是处理胆红素的器官,肝脏受损会导致黄疸;肝脏合成凝血因子受阻,会导致出血倾向。
钩端螺旋体病:虽然母猪感染钩端螺旋体更常见,但可通过胎盘垂直传播。该病原体主要攻击肝脏和肾脏,导致严重的黄疸、贫血以及皮肤出血点,在温暖潮湿季节或卫生条件差的猪场高发。
中毒性因素:主要霉菌毒素,如黄曲霉毒素,如果母猪妊娠期采食了被黄曲霉毒素污染的饲料,毒素通过胎盘屏障,会导致新生仔猪先天性肝脏中毒,表现为出生后即出现黄疸、皮下出血(紫癜)和虚弱。

二、鉴别诊断的关键点
为了准确判断,我们需要观察以下几点:
1、发病时间
出生时就有:多考虑先天性猪瘟、霉菌毒素中毒、钩端螺旋体或早产缺氧。
吃初乳后几小时发病:高度怀疑新生仔猪溶血病。
出生后2-3天发病:多考虑细菌性败血症(链球菌、大肠杆菌等)。
2、尿液颜色
如果尿液呈红色或酱油色,基本可以确诊为新生仔猪溶血病或严重的硒缺乏(溶血)。
如果尿液正常或深黄,则更偏向于肝脏疾病或败血症。
3、流行病学
检查同窝其他仔猪。如果是溶血病,整窝仔猪通常都会发病(除非血型不合只在特定交配组合中出现)。
如果是败血症,往往是个别仔猪先发病,随后蔓延全窝。
4、常见原因的鉴别诊断

三、建议处理措施
由于仔猪一旦出现明显的紫癜和黄疸,病情通常比较危重,死亡率较高,我们需要立刻开始以下措施:
紧急诊断:如果怀疑是新生仔猪溶血病,必须立即停止哺乳,将仔猪与母猪隔离,改用代乳料或其他哺乳母猪寄养,通常24-48小时内症状会缓解。
药物治疗:对于细菌性败血症,需进行药敏试验后使用敏感抗生素(如头孢噻呋等)进行全窝治疗。同时,每头仔猪肌注维生素E-硒制剂,对改善溶血和血管通透性有辅助作用。
预防:对于经常发生此类情况的猪场,应检查母猪的疫苗程序(猪瘟、钩端螺旋体)以及饲料中的硒、维生素E含量,并严格防控霉菌毒素。


