在保育猪临床诊疗中,“背部露脊”与“肚围增大”同时出现,是一种极具诊断价值的矛盾体征。其本质是机体处于严重的负氮平衡状态与腹腔内容物异常增加并存的结果。本文将详细分析产生该问题的原因。
保育猪消瘦腹围增大
病因分析
这一体征的出现,提示疾病已突破单一器官限制,发展为全身性病理过程。根据病因不同,可归为五大类:
1、细菌性浆膜炎(副猪嗜血杆菌病)
这是该体征最常见的病因。副猪嗜血杆菌侵袭全身浆膜,引发纤维素性多浆膜炎。腹围增大源于腹膜炎导致的炎性渗出液蓄积(腹水),以及纤维素粘连使肠管活动受限、积气;消瘦露脊则因高热、剧烈疼痛导致采食量锐减,同时炎症反应引发高分解代谢,肌肉脂肪迅速消耗。该病以疼痛明显、发热、关节肿胀、呼吸困难为临床特征。
2、病毒性免疫抑制(圆环病毒病)
圆环病毒引起的断奶后多系统衰竭综合征(PMWS)是该体征的另一大原因。病毒破坏淋巴组织,导致免疫崩溃、血管通透性增加。腹围增大主要源于多因素性腹水(血管炎、肾性蛋白丢失、肠系膜水肿)及肠管内气体蓄积;消瘦露脊则是免疫系统持续激活导致的高消耗,加上肠黏膜损伤吸收障碍共同作用。该病以淋巴结肿大、皮肤苍白、抗生素治疗无效为特征。
3、肠道增生性病变(猪增生性肠病)
由胞内劳森菌引起的慢性回肠炎,在保育后期至生长育肥早期常见。腹围增大源于回肠和结肠壁显著增厚(可达正常3倍)、肠系膜水肿,以及肠腔内气体和液体蓄积;消瘦露脊则因肠黏膜吸收功能严重受损,蛋白质无法利用,即便采食正常也呈进行性消瘦。该病以灰色水样腹泻或黑色柏油样粪便、体温正常或低烧为特征。
4、肝脏损伤性病变(肝硬化/腹水综合征)
多由霉菌毒素(如黄曲霉毒素)、药物损伤或重度营养不良引发。腹围增大源于肝硬化导致的门静脉高压和低蛋白血症,液体漏入腹腔形成顽固性腹水;消瘦露脊则因肝脏合成功能障碍、解毒能力下降,机体代谢紊乱,食欲废绝。该病以黄疸、腹水清亮、无疼痛表现为特征。
5、慢性肠炎性病变(沙门氏菌病)
沙门氏菌病,特别是由猪霍乱沙门氏菌和鼠伤寒沙门氏菌引起的慢性型副伤寒,在保育猪中常见。其导致“消瘦露脊、腹围增大”的机制与前四类截然不同,核心在于慢性炎症导致的肛门狭窄和机械性肠梗阻。
当沙门氏菌长期侵袭肠道时,会引发严重的纤维素性坏死性肠炎,病变主要集中于盲肠、结肠和回肠末端。在慢性病程中,肠黏膜反复坏死、溃疡,随后在修复过程中形成大量瘢痕组织。这种瘢痕挛缩可导致肛门括约肌和直肠末端发生不可逆的狭窄,甚至完全闭锁。
肛门狭窄的后果是粪便排出严重受阻,导致前段肠管内大量粪便蓄积、发酵产气,肠管被动扩张,形成明显的腹围增大,触诊腹部坚实、有硬粪块感。同时,由于粪便无法排出,病猪采食量锐减甚至废绝,加之慢性肠炎本身导致营养吸收障碍、肠道持续失血,机体迅速进入负氮平衡状态,呈现典型的露脊背、肋骨清晰的严重消瘦。该病以先腹泻后顽固性便秘、肛门狭窄、尾部污染、排便努责为特征。
6、核心病理总结
“上瘦下鼓”的共同病理基础是:高消耗+低摄入→消瘦露脊;腹腔内容物(积液/增厚/积气/脏器肿大/积粪)异常增加→腹围增大。
临床鉴别需重点关注高发阶段、体温、疼痛反应、粪便性状、肛门状态、关节症状及剖检特征,方能精准施治。
保育猪消瘦腹围增大
病因分析
这一体征的出现,提示疾病已突破单一器官限制,发展为全身性病理过程。根据病因不同,可归为五大类:
1、细菌性浆膜炎(副猪嗜血杆菌病)
这是该体征最常见的病因。副猪嗜血杆菌侵袭全身浆膜,引发纤维素性多浆膜炎。腹围增大源于腹膜炎导致的炎性渗出液蓄积(腹水),以及纤维素粘连使肠管活动受限、积气;消瘦露脊则因高热、剧烈疼痛导致采食量锐减,同时炎症反应引发高分解代谢,肌肉脂肪迅速消耗。该病以疼痛明显、发热、关节肿胀、呼吸困难为临床特征。
2、病毒性免疫抑制(圆环病毒病)
圆环病毒引起的断奶后多系统衰竭综合征(PMWS)是该体征的另一大原因。病毒破坏淋巴组织,导致免疫崩溃、血管通透性增加。腹围增大主要源于多因素性腹水(血管炎、肾性蛋白丢失、肠系膜水肿)及肠管内气体蓄积;消瘦露脊则是免疫系统持续激活导致的高消耗,加上肠黏膜损伤吸收障碍共同作用。该病以淋巴结肿大、皮肤苍白、抗生素治疗无效为特征。
3、肠道增生性病变(猪增生性肠病)
由胞内劳森菌引起的慢性回肠炎,在保育后期至生长育肥早期常见。腹围增大源于回肠和结肠壁显著增厚(可达正常3倍)、肠系膜水肿,以及肠腔内气体和液体蓄积;消瘦露脊则因肠黏膜吸收功能严重受损,蛋白质无法利用,即便采食正常也呈进行性消瘦。该病以灰色水样腹泻或黑色柏油样粪便、体温正常或低烧为特征。
4、肝脏损伤性病变(肝硬化/腹水综合征)
多由霉菌毒素(如黄曲霉毒素)、药物损伤或重度营养不良引发。腹围增大源于肝硬化导致的门静脉高压和低蛋白血症,液体漏入腹腔形成顽固性腹水;消瘦露脊则因肝脏合成功能障碍、解毒能力下降,机体代谢紊乱,食欲废绝。该病以黄疸、腹水清亮、无疼痛表现为特征。
5、慢性肠炎性病变(沙门氏菌病)
沙门氏菌病,特别是由猪霍乱沙门氏菌和鼠伤寒沙门氏菌引起的慢性型副伤寒,在保育猪中常见。其导致“消瘦露脊、腹围增大”的机制与前四类截然不同,核心在于慢性炎症导致的肛门狭窄和机械性肠梗阻。
当沙门氏菌长期侵袭肠道时,会引发严重的纤维素性坏死性肠炎,病变主要集中于盲肠、结肠和回肠末端。在慢性病程中,肠黏膜反复坏死、溃疡,随后在修复过程中形成大量瘢痕组织。这种瘢痕挛缩可导致肛门括约肌和直肠末端发生不可逆的狭窄,甚至完全闭锁。
肛门狭窄的后果是粪便排出严重受阻,导致前段肠管内大量粪便蓄积、发酵产气,肠管被动扩张,形成明显的腹围增大,触诊腹部坚实、有硬粪块感。同时,由于粪便无法排出,病猪采食量锐减甚至废绝,加之慢性肠炎本身导致营养吸收障碍、肠道持续失血,机体迅速进入负氮平衡状态,呈现典型的露脊背、肋骨清晰的严重消瘦。该病以先腹泻后顽固性便秘、肛门狭窄、尾部污染、排便努责为特征。
6、核心病理总结
“上瘦下鼓”的共同病理基础是:高消耗+低摄入→消瘦露脊;腹腔内容物(积液/增厚/积气/脏器肿大/积粪)异常增加→腹围增大。
临床鉴别需重点关注高发阶段、体温、疼痛反应、粪便性状、肛门状态、关节症状及剖检特征,方能精准施治。

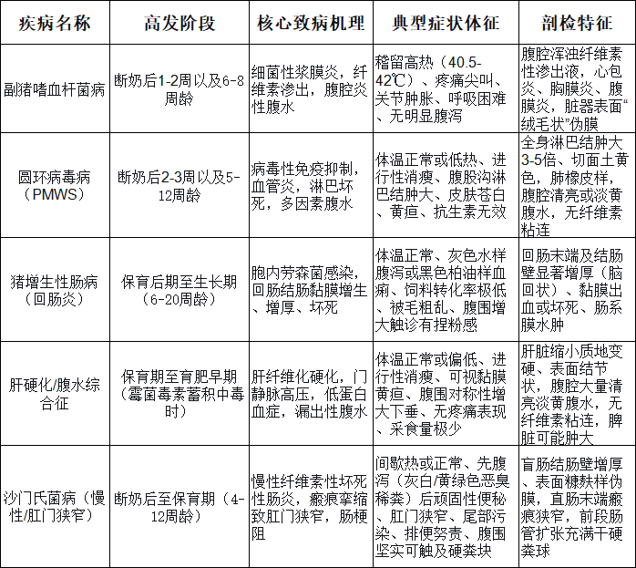
保育猪消瘦腹围增大鉴别诊断表
鉴别要点总结:
高发阶段:副猪和圆环多发生于断奶后早期(5-10周龄),回肠炎多见于保育后期(8周龄以上),沙门氏菌贯穿整个保育期(4-12周龄),肝硬化则与霉菌毒素暴露时间相关。
体温与疼痛:副猪高热且疼痛剧烈;圆环、回肠炎、肝硬化、沙门氏菌(慢性期)均无高热,圆环和回肠炎疼痛不明显,肝硬化无痛,沙门氏菌仅在排便努责时表现疼痛。
粪便特征:回肠炎有特征性腹泻(灰色或黑色);沙门氏菌呈先腹泻(恶臭稀粪)后便秘的演变过程;副猪多便秘;圆环和肝硬化可表现为腹泻或正常,无特异性。
肛门状态:沙门氏菌慢性病例有特征性肛门狭窄,这是与其他四种疾病鉴别的关键体征。
治疗反应:副猪早期抗生素有效;回肠炎对大环内酯类敏感;沙门氏菌对氟苯尼考、恩诺沙星敏感,但狭窄形成后需手术或淘汰;圆环和肝硬化对单纯抗生素无效,需针对性管理。


