母猪瘦弱综合征是一种常见的养猪业健康问题,主要表现为母猪在断奶后或哺乳期出现体重急剧减轻、食欲不振和整体体况衰弱。这种综合征并非单一疾病,而是由多种因素引发的复合性问题,常导致生产性能下降、经济损失增加。根据国外文献,TSS在商业猪场中的发生率可达20%-30%,特别是在高密度养殖环境下更为突出。本文将基于国外最新研究数据,对TSS进行深入分析,包括病因、临床表现、诊断、治疗和预防策略。通过这些分析,帮助养猪从业者识别风险并制定有效管理方案。
01、问题界定
什么是母猪瘦弱综合征
母猪瘦弱综合征(Thin Sow Syndrome,简称TSS)指妊娠末期至哺乳期母猪体况评分(BCS)偏低(常见BCS≤2/5),背膘厚度低(如P2点<12–14 mm),伴随肌肉量不足、应激易感、采食低、泌乳力差、复发情延迟等一组问题的综合表现。其核心本质是能量与蛋白质供需长期失衡叠加管理因素,使母猪进入负能量平衡并出现代谢—免疫—行为的连锁反应。
与相关综合征的关系
母猪瘦弱是产后乏乳综合征(PDS)的重要风险因子之一。国外研究显示,PDS母猪在分娩后多表现采食下降、行为由活跃转为被动、泌乳异常,体况差的母猪更易被诊断为PDS,导致仔猪生长迟缓与死亡率上升
母猪瘦弱综合征的影响
研究表明,受TSS影响的母猪,其后续繁殖周期可能延长15%-20%,仔猪存活率下降10%,从而增加淘汰率和饲养成本。国外如英国和荷兰的猪场报告显示,TSS每年造成经济损失高达每头母猪50-100欧元,特别是在营养管理薄弱的中小型农场中更严重。
02、病因分析
TSS的病因复杂,通常涉及营养、环境、管理和感染等多重因素。

营养不足是首要原因
国外文献强调,营养不足占所有病例的75%以上。具体而言,哺乳期母猪的能量需求急剧增加,若饲料摄入不足或质量低下(如蛋白质和维生素缺乏),会导致体脂快速消耗,形成瘦弱状态。

一项英国猪场研究显示,哺乳期母猪每日能量需求可达25-30MJ,若饲料仅提供80%的需求,体重减轻率可达每日0.5-1kg,持续2-4周后进入TSS。这种营养失衡往往与妊娠期过度喂养相关,导致母猪进入哺乳期时体脂过高(BCS>4),但随后因食欲抑制而无法维持。数据表明,在妊娠后期喂养过量的猪场,TSS发生率升高30%。
环境因素是另一个关键病因
高温环境(如产房温度超过25°C)会抑制母猪食欲,导致热应激。荷兰的一项实地调查显示,在夏季高温期,猪场TSS发生率比冬季高出50%,其中产房通风不良的农场受影响最大。热应激通过激活应激激素(如皮质醇)干扰代谢,降低饲料转化效率。实验数据:母猪在28°C环境下,饲料摄入量减少20%-30%,体重损失加速15%。

管理不当也加剧TSS
例如,断奶后转群应激或寄生虫感染(如Hyostrongylus rubidus,红胃线虫)可诱发。英国CABI研究指出,户外养殖猪场因寄生虫暴露,TSS风险增加25%,寄生虫导致胃肠道损伤,吸收效率下降10%-15%。此外,感染因素如病毒或细菌(如产后乳腺炎相关)可作为继发原因。一项美国爱荷华州大学文献综述显示,胃肠道问题和心脏衰竭占自然死亡母猪的重大比例,其中TSS相关病例中,感染占比约20%。这些因素往往交互作用,例如营养不足降低免疫力,增加感染风险,形成恶性循环。数据统计:在综合管理差的猪场,TSS复发率高达40%。
03、临床表现
TSS的临床表现主要在断奶后1-2周出现,包括体重减轻、食欲不振、毛发粗糙和行为异常。国外研究将症状分为早期和晚期。早期症状:母猪食欲减退,每日饲料摄入减少30%-50%,导致体重损失5%-10%。一项Springer文献描述,TSS母猪常出现厌食样消瘦,类似于断奶后仔猪的浪费综合征,但聚焦于成年母猪。这种厌食源于激素变化,如催乳素下降后食欲中枢抑制。
英国猪场观察显示,80%的TSS母猪BCS降至2分,伴随皮肤干燥和眼窝凹陷。
晚期症状更严重,包括生殖障碍如发情延迟或流产率增加。波兰研究指出,受TSS影响的母猪,繁殖失败率升高15%-25%,仔猪成活率下降10%。晚期TSS可导致神经退行性症状,如痉挛或肢体麻痹,类似于某些病毒感染,但多为营养并发。一项NIH研究强调,TSS常与产后乳腺炎(PDS)重叠,导致乳汁分泌减少,进一步加剧母猪消瘦。
在一组134头母猪的治疗依从性研究中,仅22.4%完全恢复,剩余显示持久消瘦。整体而言,临床表现的严重度与病因强度相关,高温+营养不足的组合可使症状加重2倍。
04、诊断方法分析
诊断TSS依赖体况评估、实验室检查和历史调查。体况评分(BCS)是首选工具,理想母猪BCS为3-3.5分,若低于2.5分提示TSS。国外如The Pig Site指南建议,每月评估一次BCS,结合体重监测。BCS下降速率>0.5分/周为高风险。欧洲猪场中,BCS<2的母猪TSS阳性率达90%。
实验室诊断包括血液生化(如低蛋白血症)和粪便寄生虫检查。Springer研究显示,TSS母猪血清蛋白水平平均降低15%-20%,提示营养吸收障碍。深入分析:排除感染需PCR检测病毒或细菌。数据:在疑似TSS群中,寄生虫阳性率占25%,需结合驱虫治疗。整体诊断准确率通过多方法结合可达85%。
05、治疗与管理分析
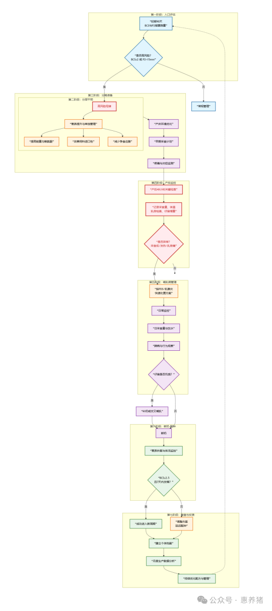
干预策略与饲养管理建议(按产前—分娩—哺乳—断奶分阶段)
妊娠中后期
配方提升与分层饲喂:维持BCS 3,目标分娩P2背膘15–18 mm;对BCS≤2的母猪提高能量与赖氨酸密度,使用高适口性颗粒,分次饲喂减少竞争。
微量元素与维生素:维生素E/硒、B族、胆碱与生物素支持免疫与代谢;增加可消化纤维优化肠道,但避免过高稀释能量。
环境与福利:降低应激与争食,群养设置防护隔栏或单体后期管理,确保充足清洁饮水。
临产与分娩期
产床准备:防滑、干燥、温度控制(母猪18–22°C,仔猪保温区30–34°C)。
分娩辅助与疼痛管理:必要时兽医介入、抗炎镇痛遵医嘱,降低应激抑食。
早期采食与饮水:尽快恢复采食,提供高能量、高适口性、湿拌料或液态料促进进食。
哺乳期
采食策略:日采食6–8 kg目标,分4–6次少量多餐;必要时添加油脂与易消化碳水;监测槽残留调整供给。

乳腺健康:每日触诊、观察发热与疼痛,早期处理乳腺炎;维持仔猪均匀吸吮,必要时交叉哺乳或补奶。
温度与通风:避免热应激,水嘴流量≥2–3 L/min,日饮水≥20–30 L。
行为支持:垫料舒适,鼓励起身采食;蹄病与疼痛及时治疗。
断奶—配种期
营养恢复:断奶后维持较高营养水平,目标7天左右发情;严控体况继续下降。
复盘与分群:对瘦弱母猪建立“恢复群”,单独配方与监测。
关键阈值与可量化指标
体况与背膘的目标与风险阈值
分娩前目标:BCS 3;P2背膘15–18 mm
分娩当天最低安全阈:BCS≥2.5;P2≥14–16 mm
断奶最低阈:BCS≥2.5;P2≥12–14 mm
警戒值:BCS≤2或P2<12–14 mm→高风险(泌乳不足、复发情延迟、PDS易感)
采食与环境要点
日采食目标:6–8 kg(随胎次与乳量调)
饮水:≥20–30 L/日;水嘴流量≥2–3 L/min
温度:母猪18–22°C;仔猪保温区30–34°C
饲喂频次:4–6次/日;湿拌或液态料提高适口性

01、问题界定
什么是母猪瘦弱综合征
母猪瘦弱综合征(Thin Sow Syndrome,简称TSS)指妊娠末期至哺乳期母猪体况评分(BCS)偏低(常见BCS≤2/5),背膘厚度低(如P2点<12–14 mm),伴随肌肉量不足、应激易感、采食低、泌乳力差、复发情延迟等一组问题的综合表现。其核心本质是能量与蛋白质供需长期失衡叠加管理因素,使母猪进入负能量平衡并出现代谢—免疫—行为的连锁反应。
与相关综合征的关系
母猪瘦弱是产后乏乳综合征(PDS)的重要风险因子之一。国外研究显示,PDS母猪在分娩后多表现采食下降、行为由活跃转为被动、泌乳异常,体况差的母猪更易被诊断为PDS,导致仔猪生长迟缓与死亡率上升
母猪瘦弱综合征的影响
研究表明,受TSS影响的母猪,其后续繁殖周期可能延长15%-20%,仔猪存活率下降10%,从而增加淘汰率和饲养成本。国外如英国和荷兰的猪场报告显示,TSS每年造成经济损失高达每头母猪50-100欧元,特别是在营养管理薄弱的中小型农场中更严重。
02、病因分析
TSS的病因复杂,通常涉及营养、环境、管理和感染等多重因素。

营养不足是首要原因
国外文献强调,营养不足占所有病例的75%以上。具体而言,哺乳期母猪的能量需求急剧增加,若饲料摄入不足或质量低下(如蛋白质和维生素缺乏),会导致体脂快速消耗,形成瘦弱状态。

一项英国猪场研究显示,哺乳期母猪每日能量需求可达25-30MJ,若饲料仅提供80%的需求,体重减轻率可达每日0.5-1kg,持续2-4周后进入TSS。这种营养失衡往往与妊娠期过度喂养相关,导致母猪进入哺乳期时体脂过高(BCS>4),但随后因食欲抑制而无法维持。数据表明,在妊娠后期喂养过量的猪场,TSS发生率升高30%。
环境因素是另一个关键病因
高温环境(如产房温度超过25°C)会抑制母猪食欲,导致热应激。荷兰的一项实地调查显示,在夏季高温期,猪场TSS发生率比冬季高出50%,其中产房通风不良的农场受影响最大。热应激通过激活应激激素(如皮质醇)干扰代谢,降低饲料转化效率。实验数据:母猪在28°C环境下,饲料摄入量减少20%-30%,体重损失加速15%。

管理不当也加剧TSS
例如,断奶后转群应激或寄生虫感染(如Hyostrongylus rubidus,红胃线虫)可诱发。英国CABI研究指出,户外养殖猪场因寄生虫暴露,TSS风险增加25%,寄生虫导致胃肠道损伤,吸收效率下降10%-15%。此外,感染因素如病毒或细菌(如产后乳腺炎相关)可作为继发原因。一项美国爱荷华州大学文献综述显示,胃肠道问题和心脏衰竭占自然死亡母猪的重大比例,其中TSS相关病例中,感染占比约20%。这些因素往往交互作用,例如营养不足降低免疫力,增加感染风险,形成恶性循环。数据统计:在综合管理差的猪场,TSS复发率高达40%。
03、临床表现
TSS的临床表现主要在断奶后1-2周出现,包括体重减轻、食欲不振、毛发粗糙和行为异常。国外研究将症状分为早期和晚期。早期症状:母猪食欲减退,每日饲料摄入减少30%-50%,导致体重损失5%-10%。一项Springer文献描述,TSS母猪常出现厌食样消瘦,类似于断奶后仔猪的浪费综合征,但聚焦于成年母猪。这种厌食源于激素变化,如催乳素下降后食欲中枢抑制。
英国猪场观察显示,80%的TSS母猪BCS降至2分,伴随皮肤干燥和眼窝凹陷。
晚期症状更严重,包括生殖障碍如发情延迟或流产率增加。波兰研究指出,受TSS影响的母猪,繁殖失败率升高15%-25%,仔猪成活率下降10%。晚期TSS可导致神经退行性症状,如痉挛或肢体麻痹,类似于某些病毒感染,但多为营养并发。一项NIH研究强调,TSS常与产后乳腺炎(PDS)重叠,导致乳汁分泌减少,进一步加剧母猪消瘦。
在一组134头母猪的治疗依从性研究中,仅22.4%完全恢复,剩余显示持久消瘦。整体而言,临床表现的严重度与病因强度相关,高温+营养不足的组合可使症状加重2倍。
04、诊断方法分析
诊断TSS依赖体况评估、实验室检查和历史调查。体况评分(BCS)是首选工具,理想母猪BCS为3-3.5分,若低于2.5分提示TSS。国外如The Pig Site指南建议,每月评估一次BCS,结合体重监测。BCS下降速率>0.5分/周为高风险。欧洲猪场中,BCS<2的母猪TSS阳性率达90%。
实验室诊断包括血液生化(如低蛋白血症)和粪便寄生虫检查。Springer研究显示,TSS母猪血清蛋白水平平均降低15%-20%,提示营养吸收障碍。深入分析:排除感染需PCR检测病毒或细菌。数据:在疑似TSS群中,寄生虫阳性率占25%,需结合驱虫治疗。整体诊断准确率通过多方法结合可达85%。
05、治疗与管理分析
干预策略与饲养管理建议(按产前—分娩—哺乳—断奶分阶段)
妊娠中后期
配方提升与分层饲喂:维持BCS 3,目标分娩P2背膘15–18 mm;对BCS≤2的母猪提高能量与赖氨酸密度,使用高适口性颗粒,分次饲喂减少竞争。
微量元素与维生素:维生素E/硒、B族、胆碱与生物素支持免疫与代谢;增加可消化纤维优化肠道,但避免过高稀释能量。
环境与福利:降低应激与争食,群养设置防护隔栏或单体后期管理,确保充足清洁饮水。
临产与分娩期
产床准备:防滑、干燥、温度控制(母猪18–22°C,仔猪保温区30–34°C)。
分娩辅助与疼痛管理:必要时兽医介入、抗炎镇痛遵医嘱,降低应激抑食。
早期采食与饮水:尽快恢复采食,提供高能量、高适口性、湿拌料或液态料促进进食。
哺乳期
采食策略:日采食6–8 kg目标,分4–6次少量多餐;必要时添加油脂与易消化碳水;监测槽残留调整供给。

乳腺健康:每日触诊、观察发热与疼痛,早期处理乳腺炎;维持仔猪均匀吸吮,必要时交叉哺乳或补奶。
温度与通风:避免热应激,水嘴流量≥2–3 L/min,日饮水≥20–30 L。
行为支持:垫料舒适,鼓励起身采食;蹄病与疼痛及时治疗。
断奶—配种期
营养恢复:断奶后维持较高营养水平,目标7天左右发情;严控体况继续下降。
复盘与分群:对瘦弱母猪建立“恢复群”,单独配方与监测。
关键阈值与可量化指标
体况与背膘的目标与风险阈值
分娩前目标:BCS 3;P2背膘15–18 mm
分娩当天最低安全阈:BCS≥2.5;P2≥14–16 mm
断奶最低阈:BCS≥2.5;P2≥12–14 mm
警戒值:BCS≤2或P2<12–14 mm→高风险(泌乳不足、复发情延迟、PDS易感)
采食与环境要点
日采食目标:6–8 kg(随胎次与乳量调)
饮水:≥20–30 L/日;水嘴流量≥2–3 L/min
温度:母猪18–22°C;仔猪保温区30–34°C
饲喂频次:4–6次/日;湿拌或液态料提高适口性



