保育猪副猪嗜血杆菌病的防控是当前育肥阶段的难点。其难点并非单一,而是由病原特性、猪群状况、管理水平和行业变革等多重因素交织构成的系统性问题。本文将总结和分析这些难点,供大家参考。
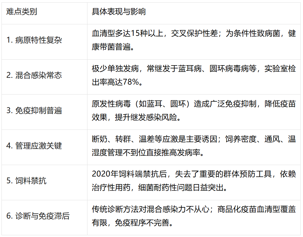
一、副猪防控的六大难点

二、难点的深度分析
1.病原特性与感染模式
副猪嗜血杆菌是典型的“条件性致病菌”和“机会主义者”。它可长期存在于健康猪的上呼吸道而不发病,一旦猪群抵抗力因应激或疾病下降,便会趁虚而入。其多达15种以上的血清型且交叉保护性不强,使得疫苗研制和应用变得复杂,难以用单一疫苗提供全面保护。
2.混合感染的复杂局面
这是防控的核心难点。副猪极少作为“主因”单独出现,临床上超过七成的病例是混合感染我们每次发现副猪症状的时候,要明白发病的主因是什么?
它主要继发于蓝耳病、圆环病毒2型等病毒性疾病之后。这些病毒先破坏猪的免疫系统和呼吸道屏障,副猪则作为“跟随者”引发严重的浆膜炎和关节炎,导致高死亡率。这使得单纯针对副猪的用药或免疫效果大打折扣,必须从控制原发感染入手。
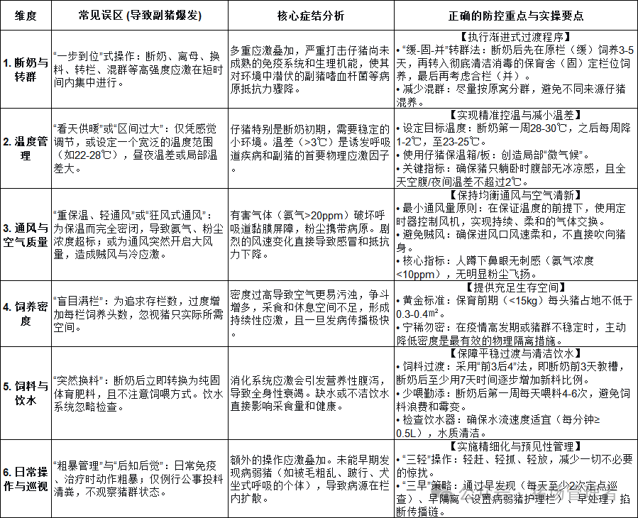
3.饲养管理与环境应激
管理因素是诱发副猪的“导火索”。保育阶段正是断奶、转群、换料、免疫等多种高强度应激集中发生的时期。如果此时猪舍内饲养密度过大、通风不良、温差显著或湿度太高,会严重削弱仔猪本就脆弱的抵抗力,极大增加发病风险。许多猪场的发病,根源在于管理细节的缺失。

4.行业政策与耐药性挑战
2020年我国实施饲料禁抗政策,这虽然利于长远,但短期内让养殖场失去了通过饲料进行群体药物预防的有效工具。当前防控更依赖精准的治疗性用药,但这又加速了细菌耐药性的产生。如何科学、精准地使用有限的抗生素,并寻找有效的替代品(如抗菌肽、益生菌、中药等),是必须面对的挑战。
5.精准诊断与免疫的瓶颈
传统诊断方法在复杂的混合感染面前常显得力不从心。而高通量测序等新型技术虽能全景式诊断,但成本高、普及难。在免疫方面,尽管已有一些多价疫苗(如蜂胶佐剂四价灭活苗),但如何根据本场流行血清型选择匹配疫苗、制定科学的免疫程序(尤其是对母猪和仔猪的联合免疫),仍是许多猪场的知识盲区。
三、综合防控思路
面对这些难点,我们应该怎么做呢?
抓牢“第一病因”:将蓝耳病、圆环病毒病等原发性病毒病的防控放在首位,通过生物安全、免疫、驯化等手段稳定猪群。
猛抓管理:严格执行全进全出、降低饲养密度、保障通风与温湿度稳定、减少应激。
推行精准防控:检测贵成为大家不做检测的理由,这里大家可以权衡,根据实际情况一定要借助检测手段明确病原本底,这样才能针对发病群体进行精准、足疗程的治疗用药,避免滥用,并选择与流行株匹配的疫苗进行科学免疫。
总而言之,保育猪副猪的防控,本质上是一场与复杂病原、猪群免疫状态和管理细节的全面较量。它的难点反映了我们在养猪过程中疾病模式的根本转变——从单一病原转向多病原协同作用的综合征。因此,树立系统防控观念,将生物安全、饲养管理、精准诊断与免疫放在比单纯用药更优先的位置,才是突围的根本出路。
一、副猪防控的六大难点

二、难点的深度分析
1.病原特性与感染模式
副猪嗜血杆菌是典型的“条件性致病菌”和“机会主义者”。它可长期存在于健康猪的上呼吸道而不发病,一旦猪群抵抗力因应激或疾病下降,便会趁虚而入。其多达15种以上的血清型且交叉保护性不强,使得疫苗研制和应用变得复杂,难以用单一疫苗提供全面保护。
2.混合感染的复杂局面
这是防控的核心难点。副猪极少作为“主因”单独出现,临床上超过七成的病例是混合感染我们每次发现副猪症状的时候,要明白发病的主因是什么?
它主要继发于蓝耳病、圆环病毒2型等病毒性疾病之后。这些病毒先破坏猪的免疫系统和呼吸道屏障,副猪则作为“跟随者”引发严重的浆膜炎和关节炎,导致高死亡率。这使得单纯针对副猪的用药或免疫效果大打折扣,必须从控制原发感染入手。
3.饲养管理与环境应激
管理因素是诱发副猪的“导火索”。保育阶段正是断奶、转群、换料、免疫等多种高强度应激集中发生的时期。如果此时猪舍内饲养密度过大、通风不良、温差显著或湿度太高,会严重削弱仔猪本就脆弱的抵抗力,极大增加发病风险。许多猪场的发病,根源在于管理细节的缺失。

4.行业政策与耐药性挑战
2020年我国实施饲料禁抗政策,这虽然利于长远,但短期内让养殖场失去了通过饲料进行群体药物预防的有效工具。当前防控更依赖精准的治疗性用药,但这又加速了细菌耐药性的产生。如何科学、精准地使用有限的抗生素,并寻找有效的替代品(如抗菌肽、益生菌、中药等),是必须面对的挑战。
5.精准诊断与免疫的瓶颈
传统诊断方法在复杂的混合感染面前常显得力不从心。而高通量测序等新型技术虽能全景式诊断,但成本高、普及难。在免疫方面,尽管已有一些多价疫苗(如蜂胶佐剂四价灭活苗),但如何根据本场流行血清型选择匹配疫苗、制定科学的免疫程序(尤其是对母猪和仔猪的联合免疫),仍是许多猪场的知识盲区。
三、综合防控思路
面对这些难点,我们应该怎么做呢?
抓牢“第一病因”:将蓝耳病、圆环病毒病等原发性病毒病的防控放在首位,通过生物安全、免疫、驯化等手段稳定猪群。
猛抓管理:严格执行全进全出、降低饲养密度、保障通风与温湿度稳定、减少应激。
推行精准防控:检测贵成为大家不做检测的理由,这里大家可以权衡,根据实际情况一定要借助检测手段明确病原本底,这样才能针对发病群体进行精准、足疗程的治疗用药,避免滥用,并选择与流行株匹配的疫苗进行科学免疫。
总而言之,保育猪副猪的防控,本质上是一场与复杂病原、猪群免疫状态和管理细节的全面较量。它的难点反映了我们在养猪过程中疾病模式的根本转变——从单一病原转向多病原协同作用的综合征。因此,树立系统防控观念,将生物安全、饲养管理、精准诊断与免疫放在比单纯用药更优先的位置,才是突围的根本出路。


